HOME   LIST
‹–   –›

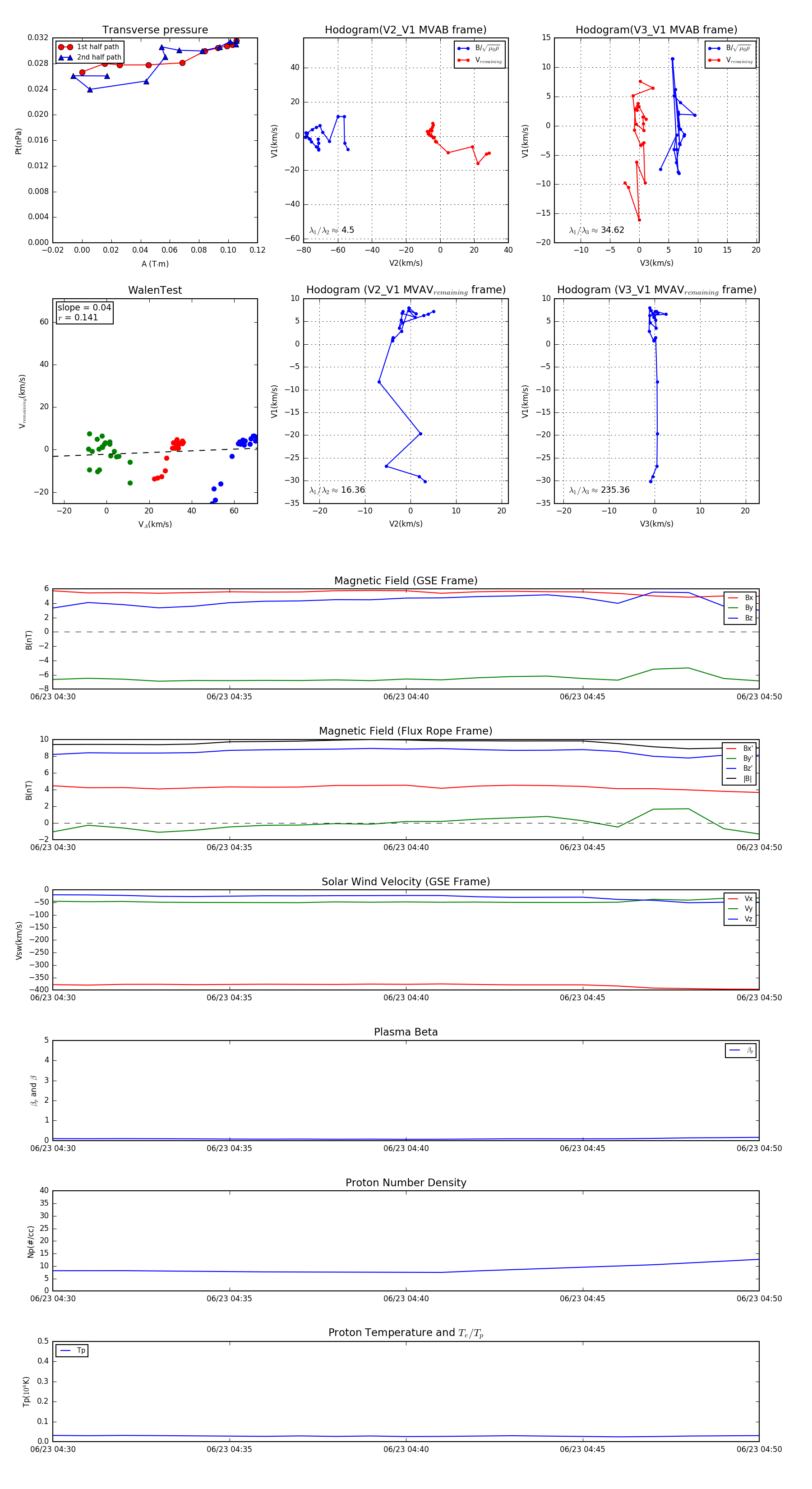
Flux Rope in 1998

Flux Rope Event 1998-06-23 04:30 ~ 1998-06-23 04:50 (21 minutes)


plot