HOME   LIST
‹–   –›

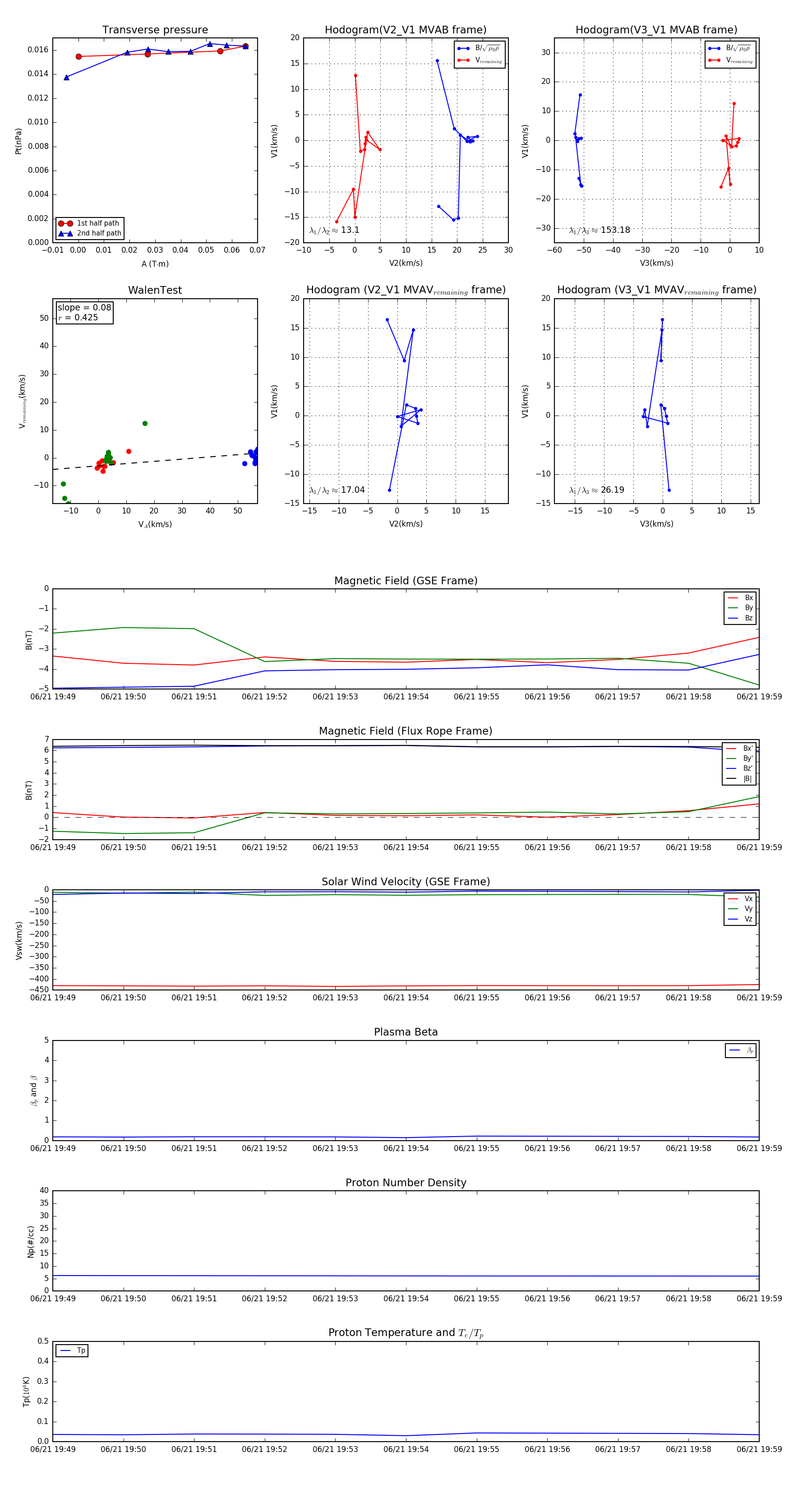
Flux Rope in 1998

Flux Rope Event 1998-06-21 19:49 ~ 1998-06-21 19:59 (11 minutes)


plot