HOME   LIST
‹–   –›

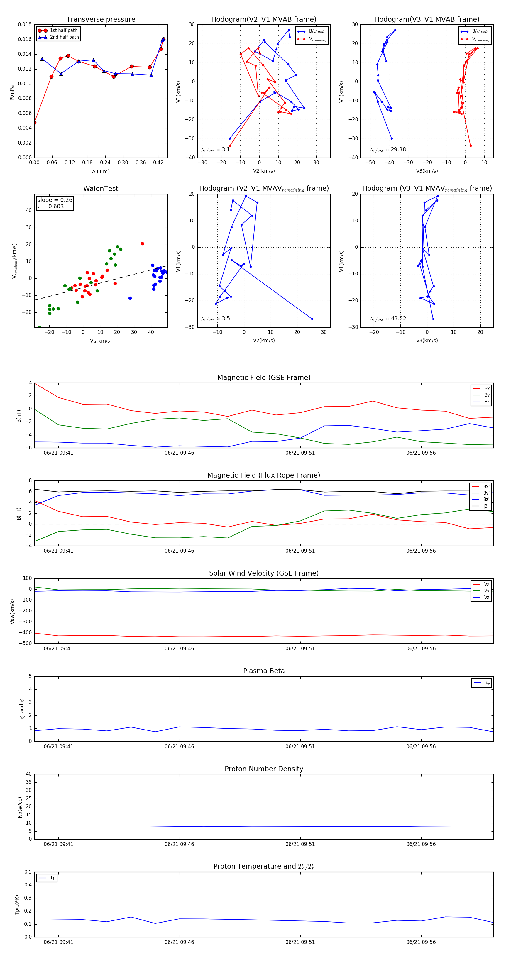
Flux Rope in 1998

Flux Rope Event 1998-06-21 09:40 ~ 1998-06-21 09:59 (20 minutes)


plot