HOME   LIST
‹–   –›

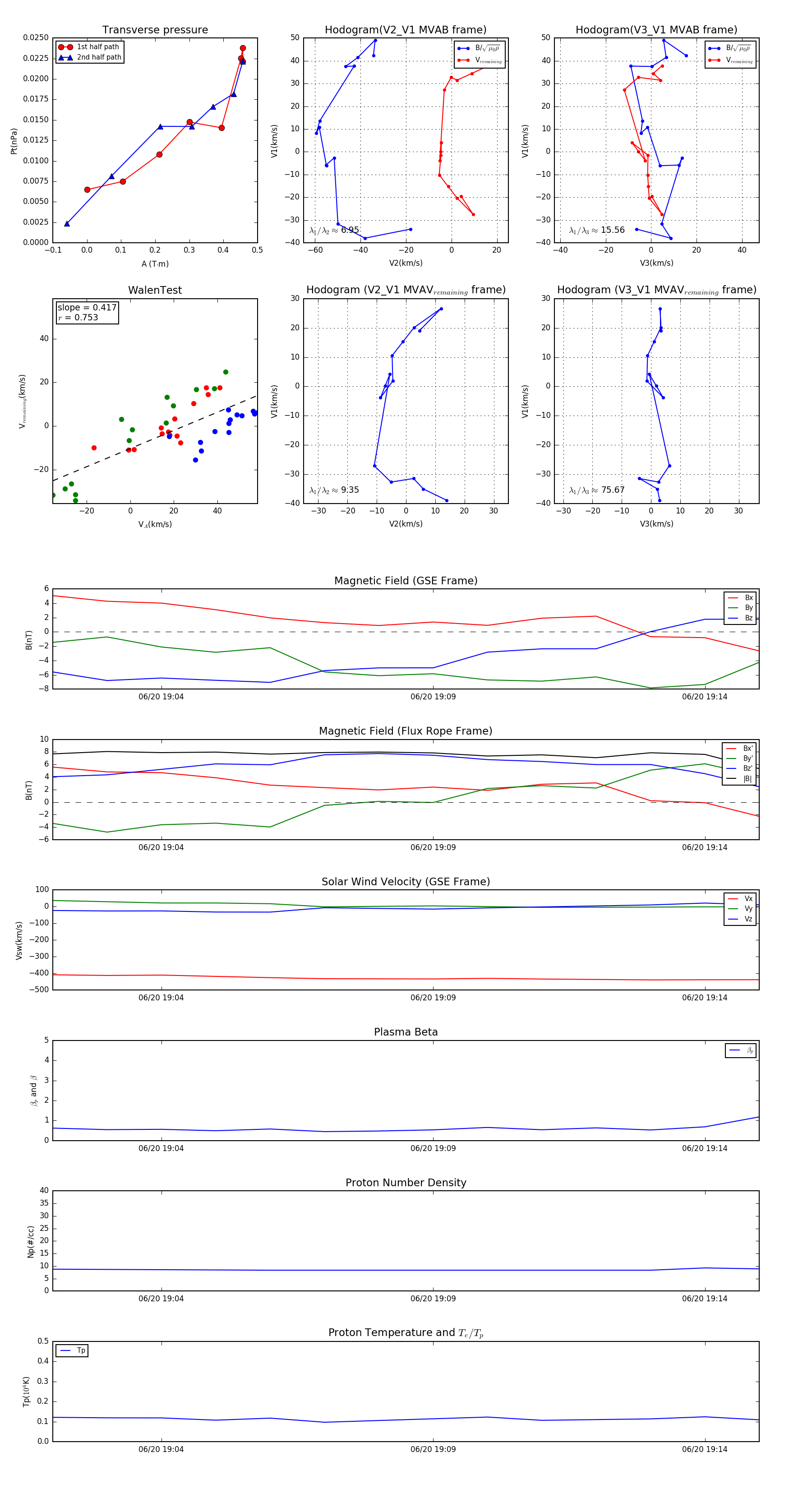
Flux Rope in 1998

Flux Rope Event 1998-06-20 19:02 ~ 1998-06-20 19:15 (14 minutes)


plot