HOME   LIST
‹–   –›

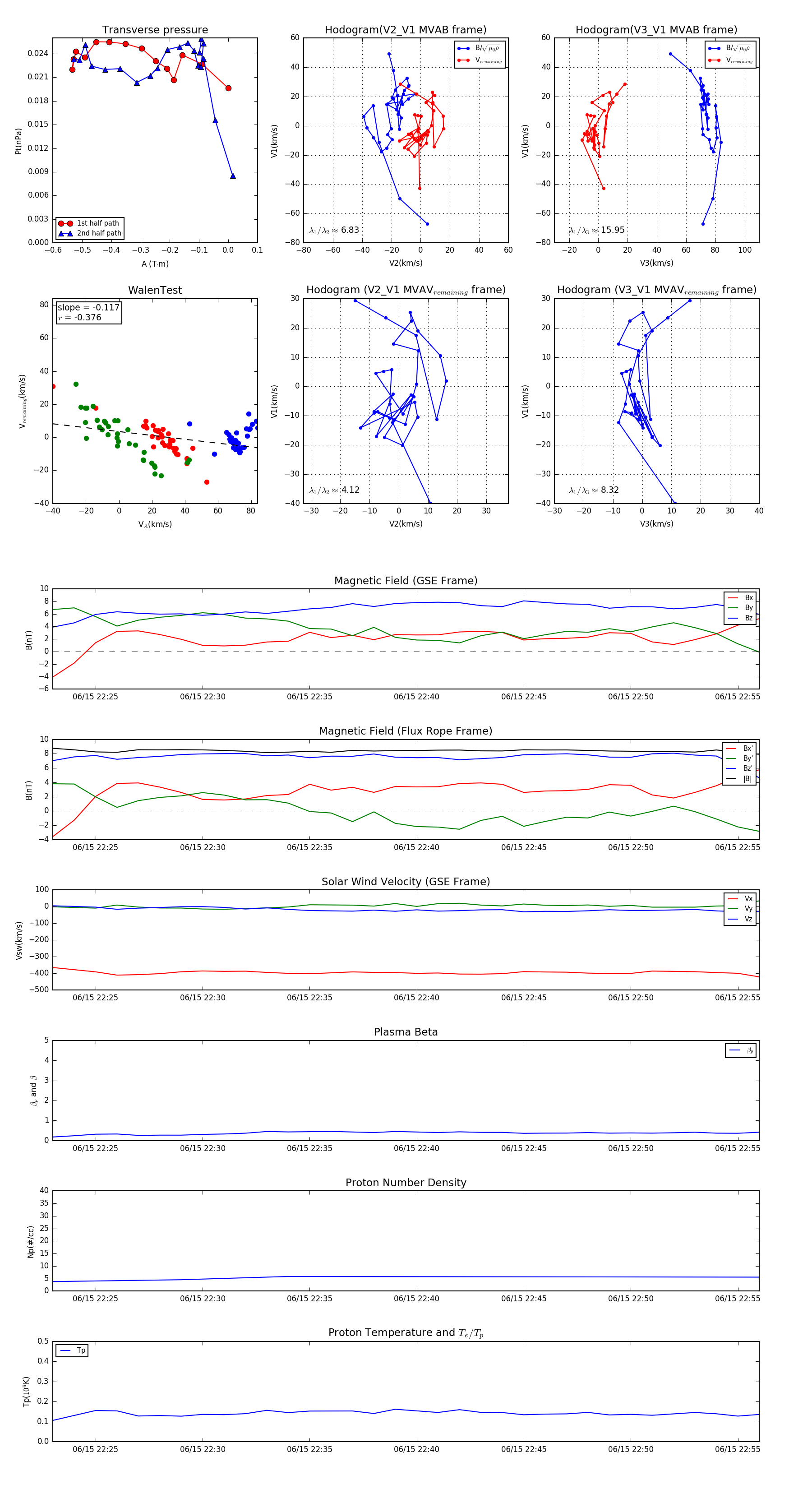
Flux Rope in 1998

Flux Rope Event 1998-06-15 22:23 ~ 1998-06-15 22:56 (34 minutes)


plot