HOME   LIST
‹–   –›

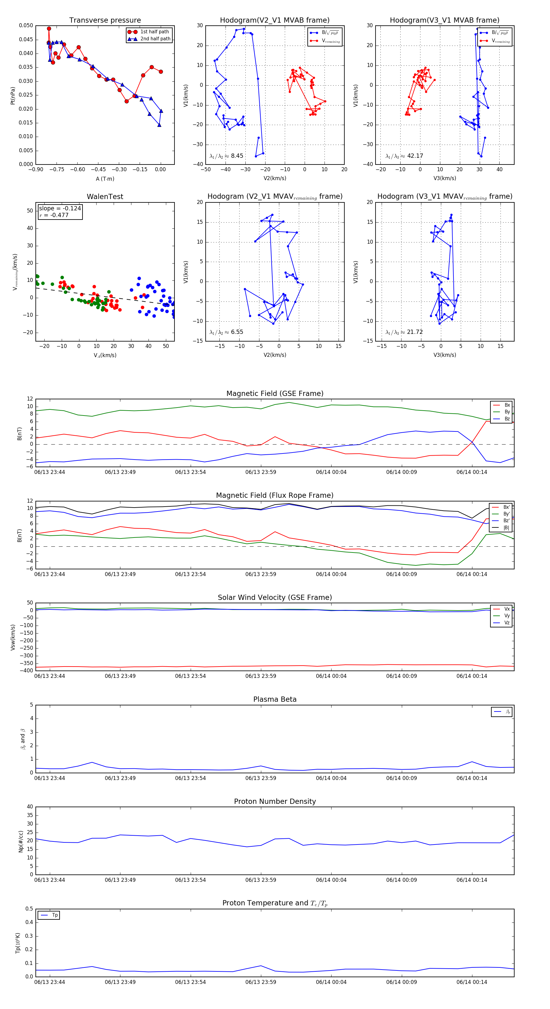
Flux Rope in 1998

Flux Rope Event 1998-06-13 23:43 ~ 1998-06-14 00:17 (35 minutes)


plot