HOME   LIST
‹–   –›

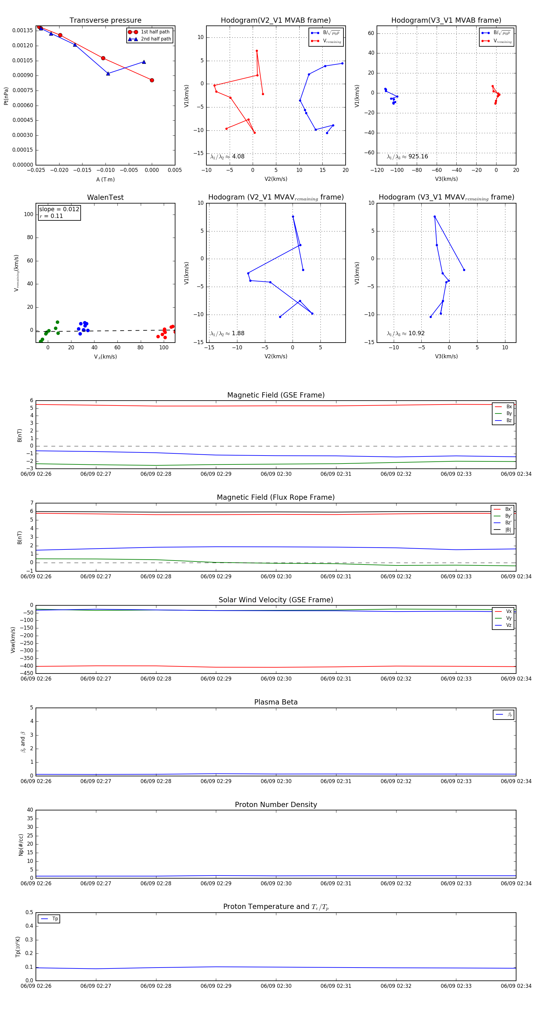
Flux Rope in 1998

Flux Rope Event 1998-06-09 02:26 ~ 1998-06-09 02:34 (9 minutes)


plot