HOME   LIST
‹–   –›

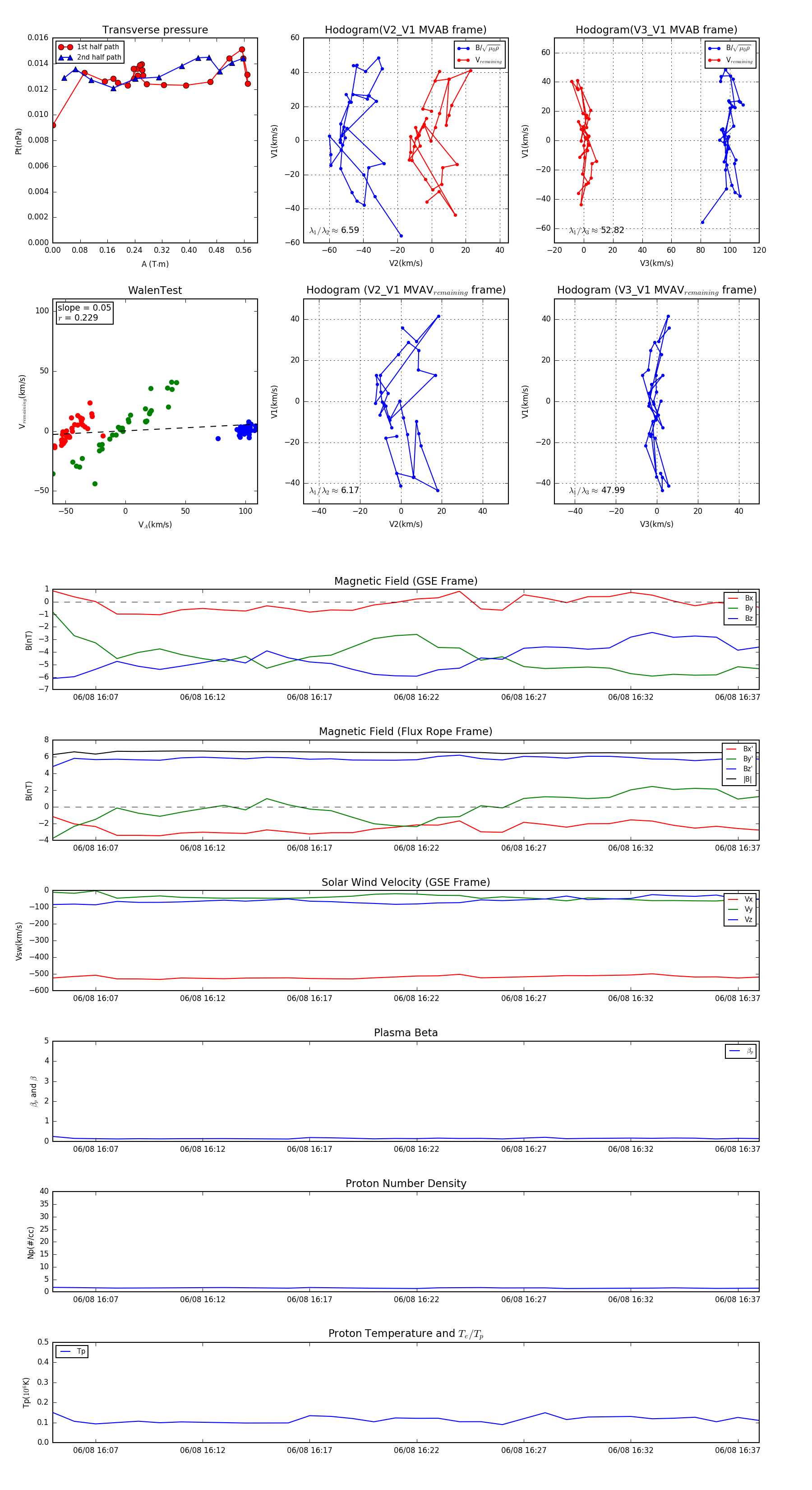
Flux Rope in 1998

Flux Rope Event 1998-06-08 16:05 ~ 1998-06-08 16:38 (34 minutes)


plot