HOME   LIST
‹–   –›

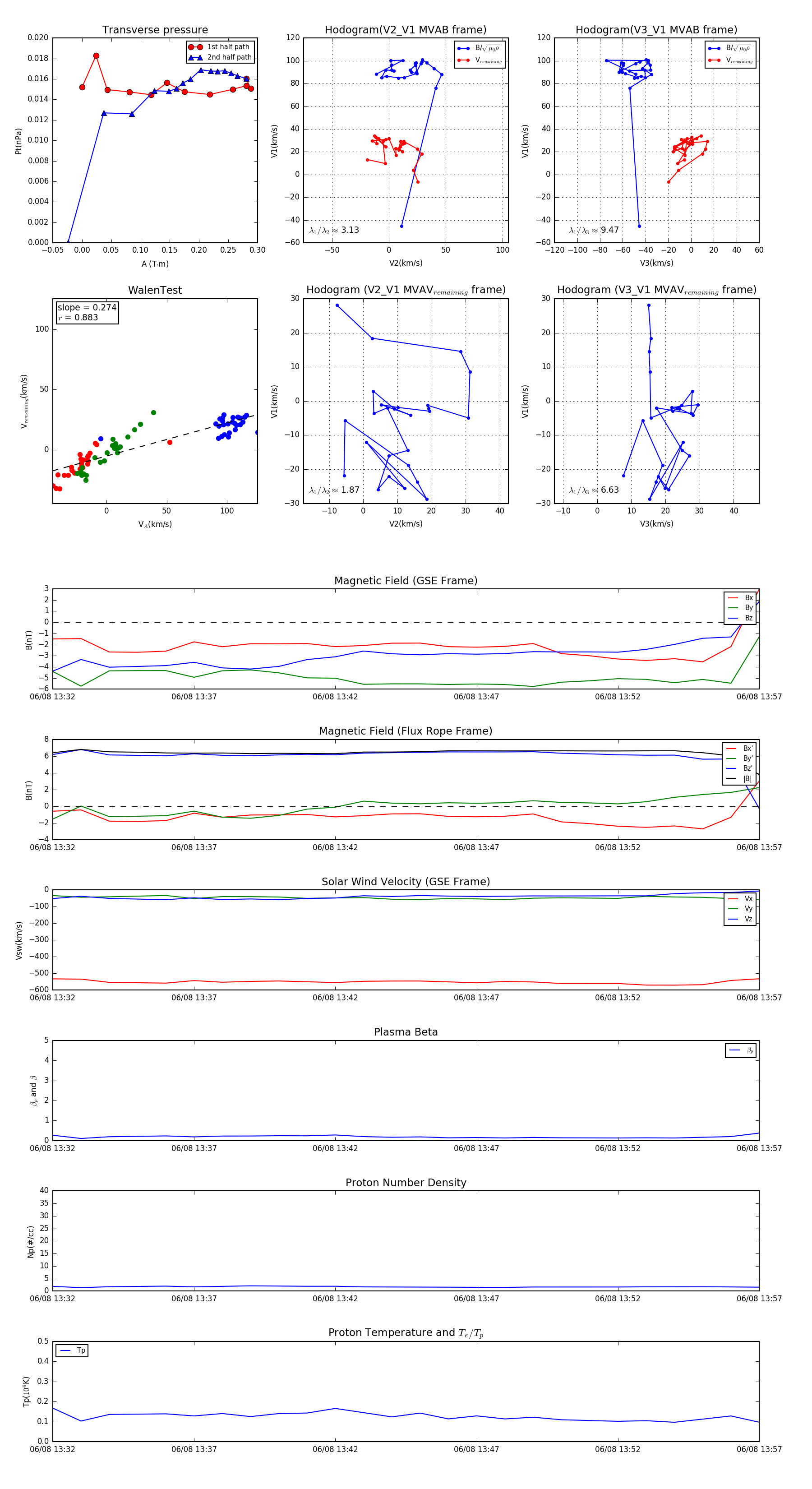
Flux Rope in 1998

Flux Rope Event 1998-06-08 13:32 ~ 1998-06-08 13:57 (26 minutes)


plot