HOME   LIST
‹–   –›

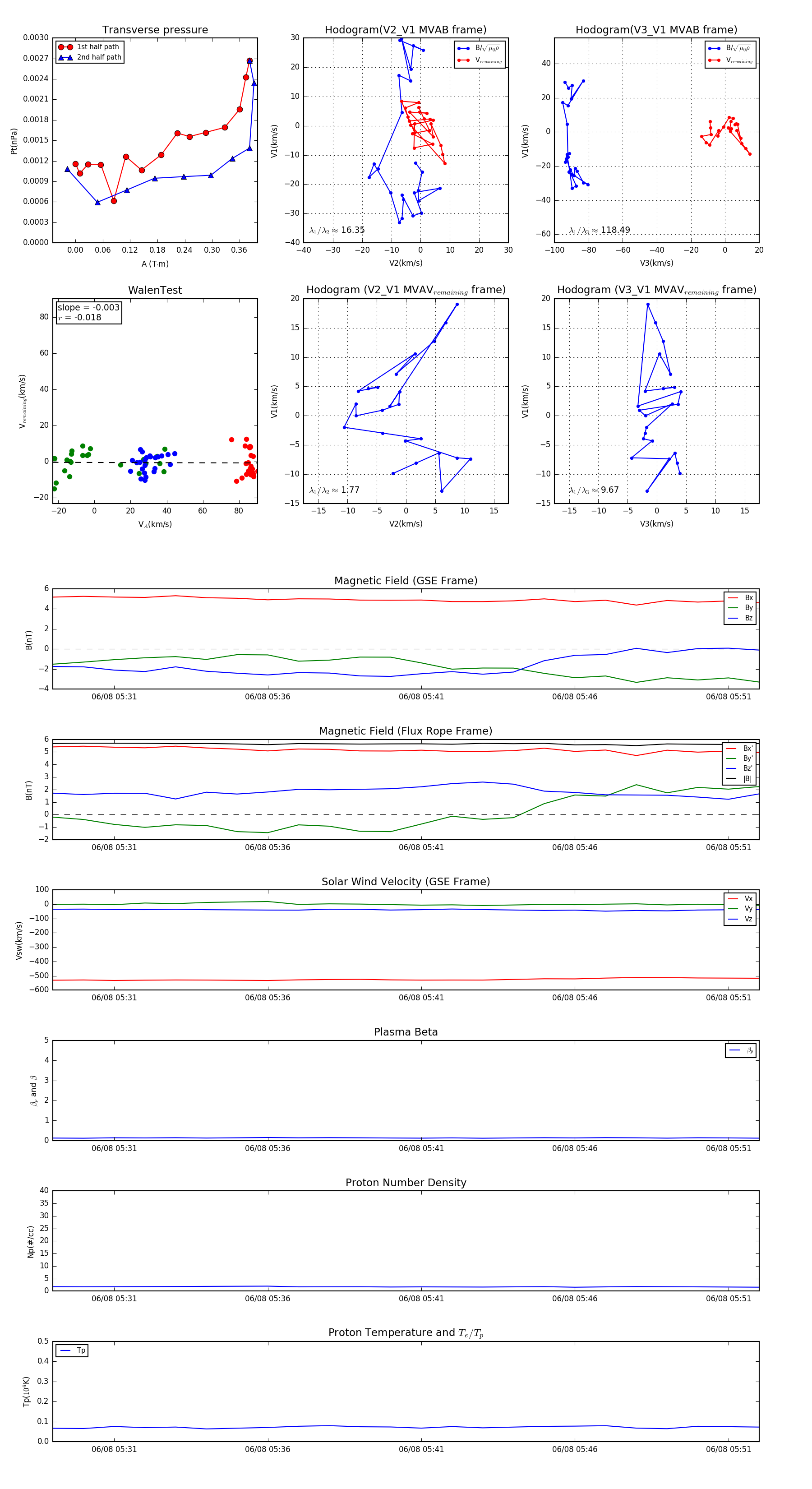
Flux Rope in 1998

Flux Rope Event 1998-06-08 05:29 ~ 1998-06-08 05:52 (24 minutes)


plot