HOME   LIST
‹–   –›

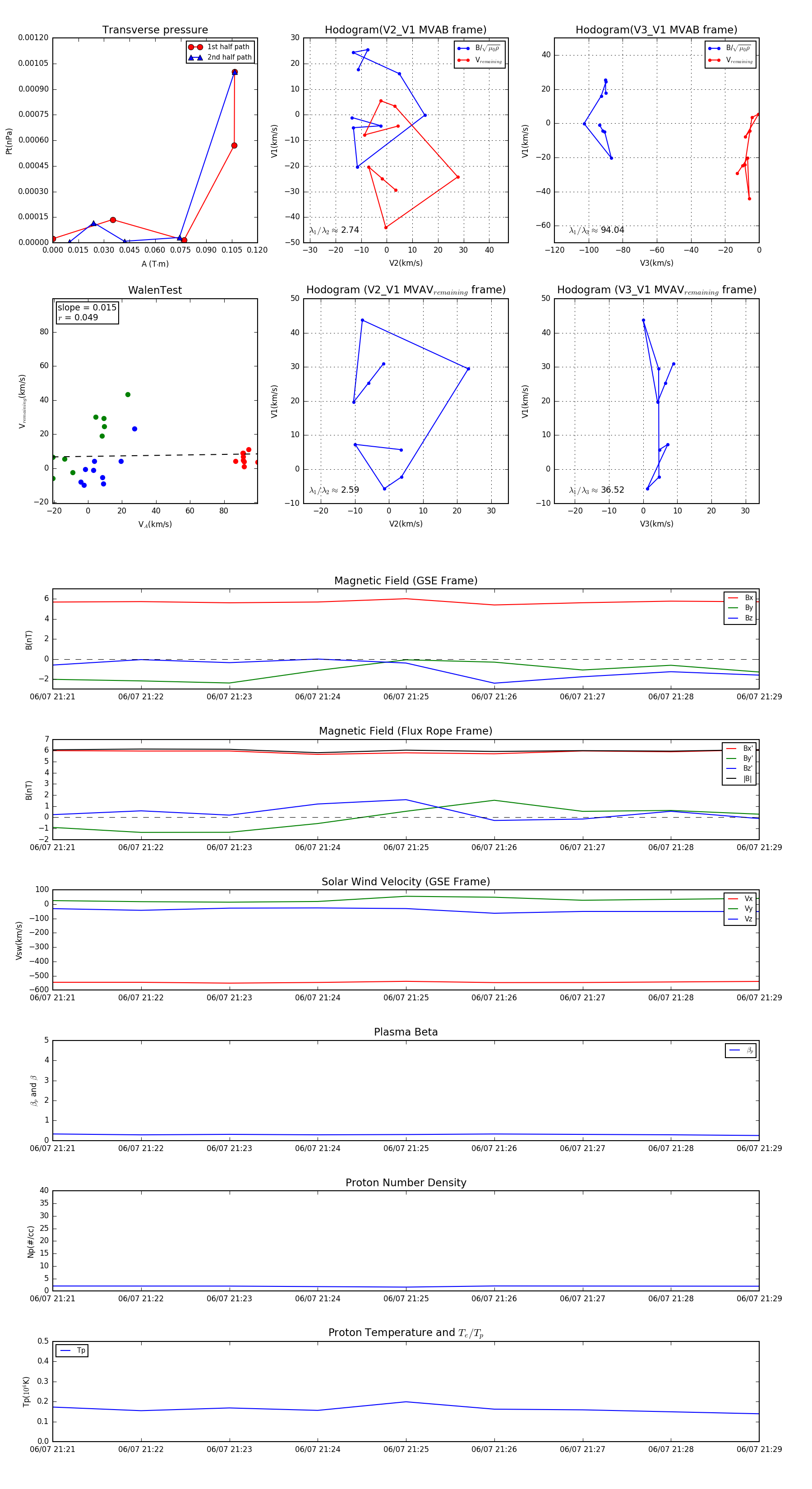
Flux Rope in 1998

Flux Rope Event 1998-06-07 21:21 ~ 1998-06-07 21:29 (9 minutes)


plot