HOME   LIST
‹–   –›

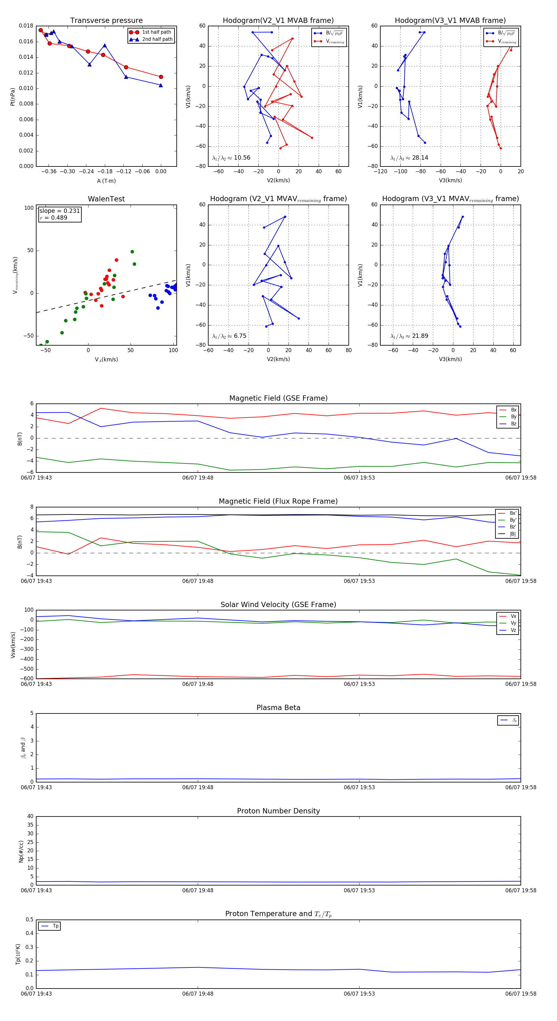
Flux Rope in 1998

Flux Rope Event 1998-06-07 19:43 ~ 1998-06-07 19:58 (16 minutes)


plot