HOME   LIST
‹–   –›

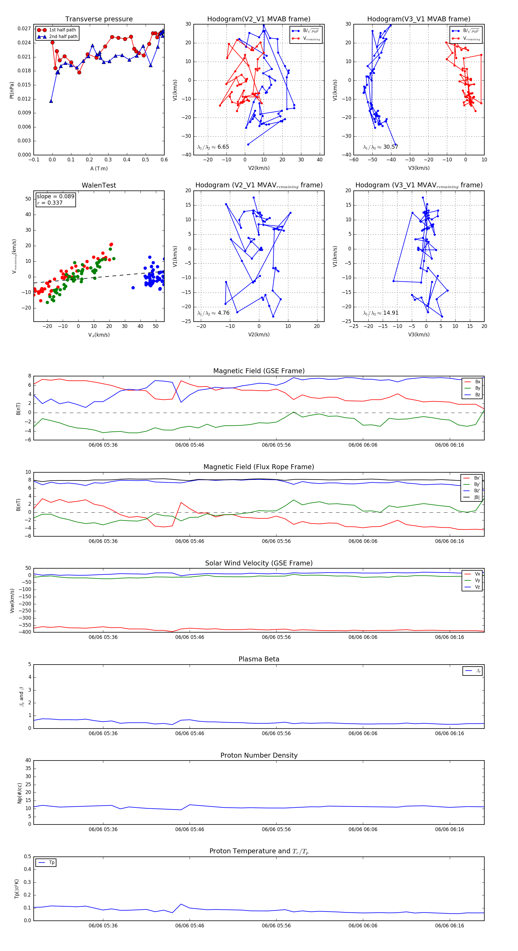
Flux Rope in 1998

Flux Rope Event 1998-06-06 05:28 ~ 1998-06-06 06:20 (53 minutes)


plot