HOME   LIST
‹–   –›

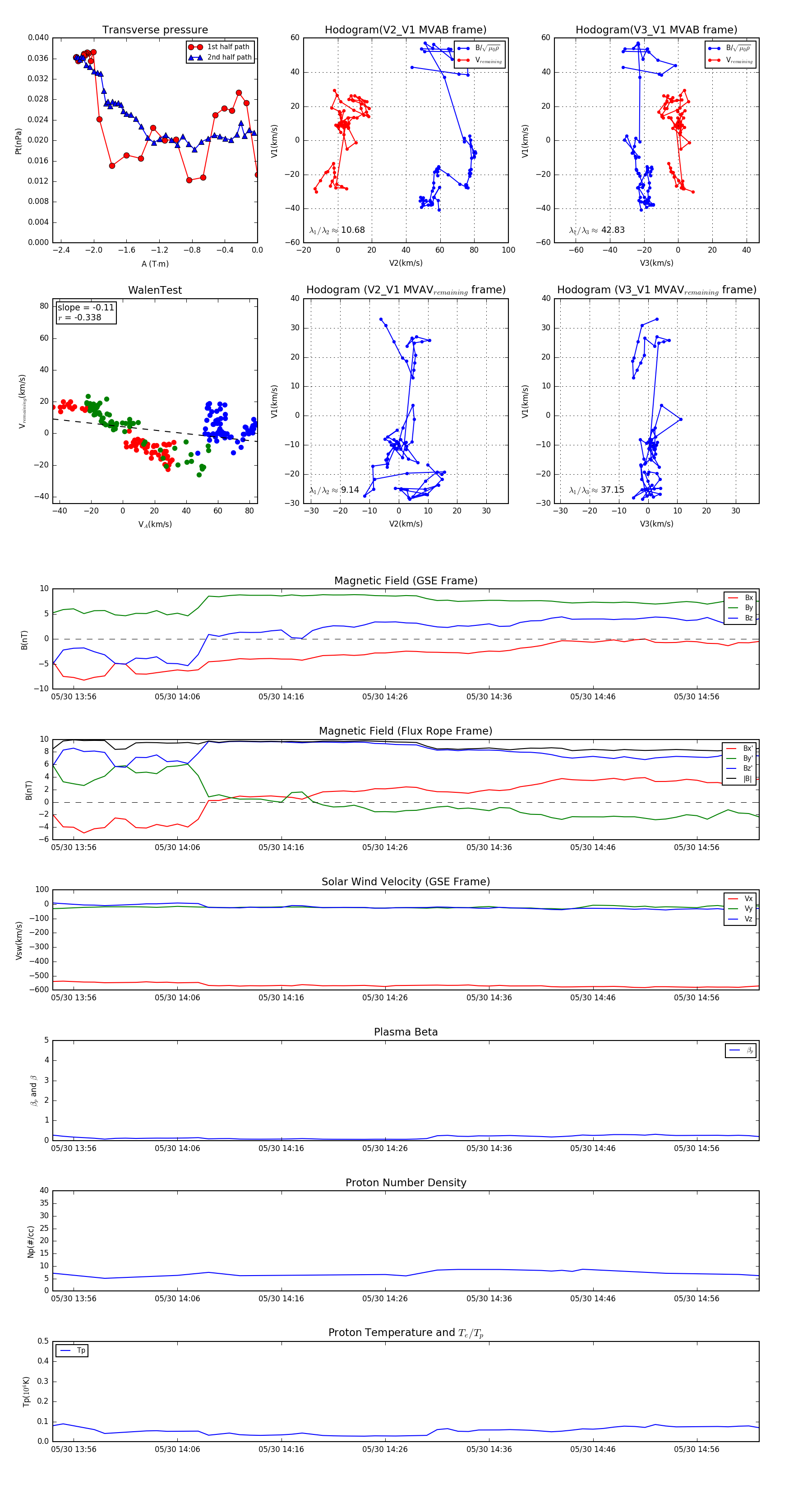
Flux Rope in 1998

Flux Rope Event 1998-05-30 13:54 ~ 1998-05-30 15:02 (69 minutes)


plot