HOME   LIST
‹–   –›

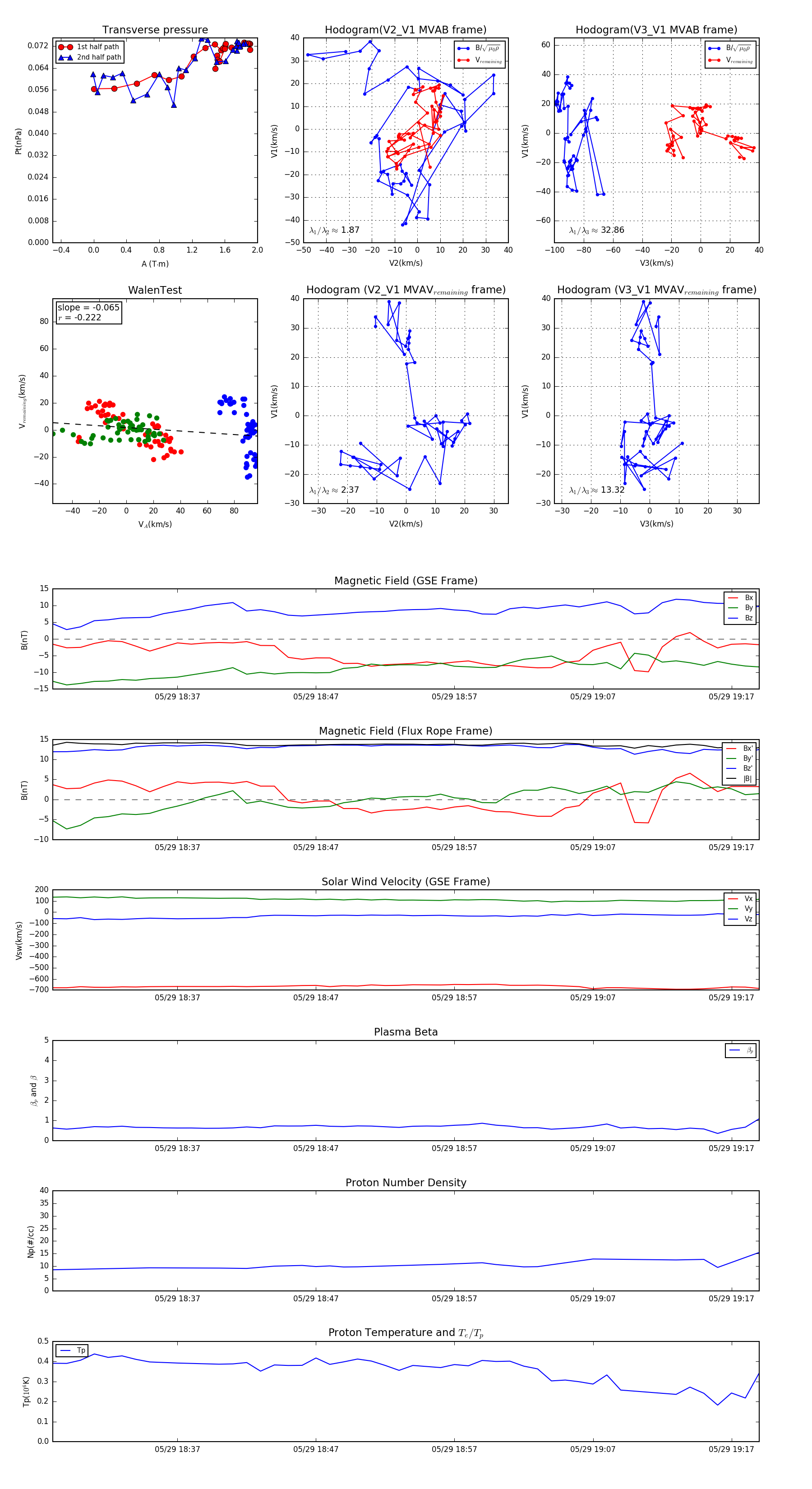
Flux Rope in 1998

Flux Rope Event 1998-05-29 18:28 ~ 1998-05-29 19:19 (52 minutes)


plot