HOME   LIST
‹–   –›

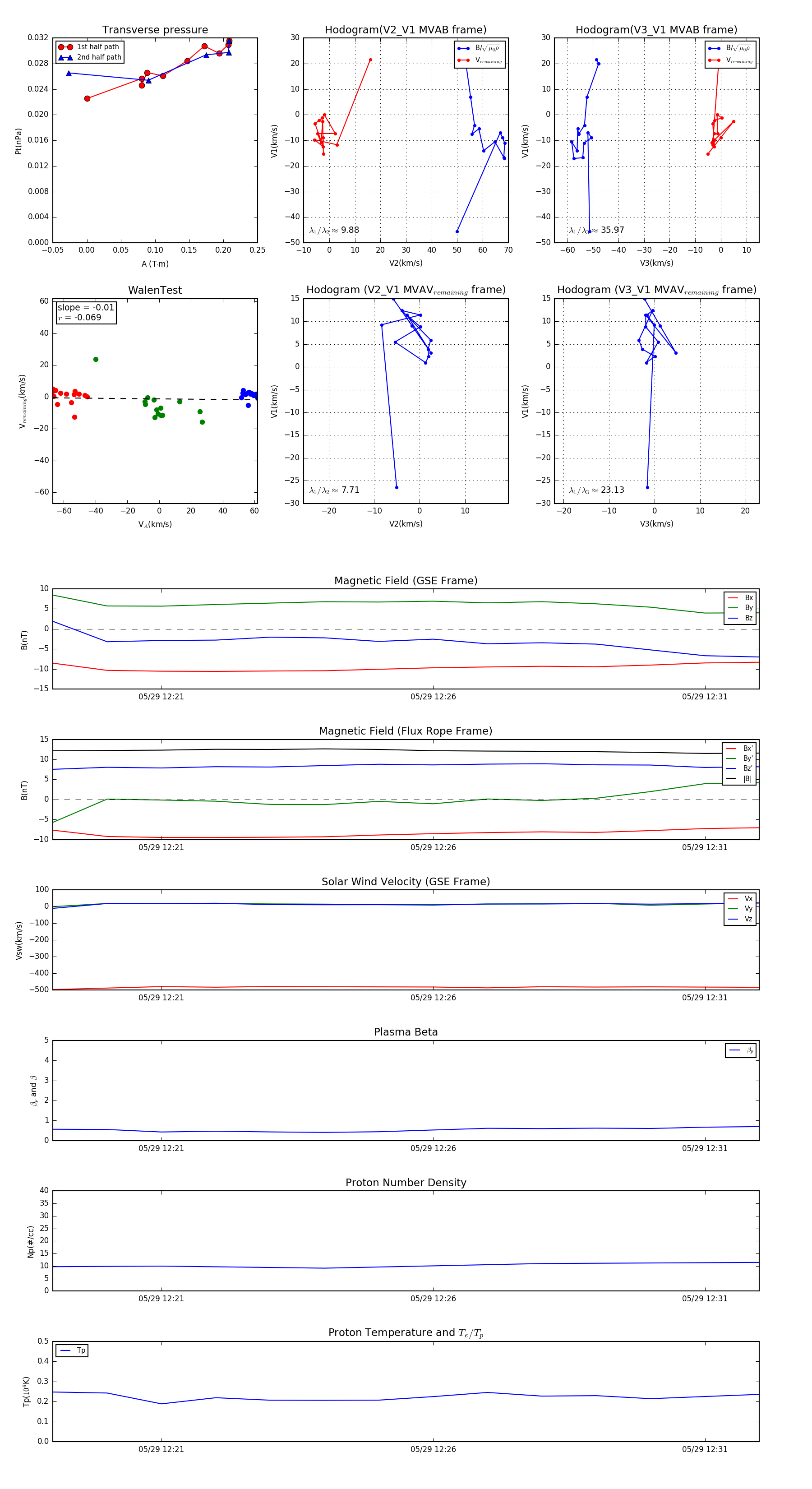
Flux Rope in 1998

Flux Rope Event 1998-05-29 12:19 ~ 1998-05-29 12:32 (14 minutes)


plot