HOME   LIST
‹–   –›

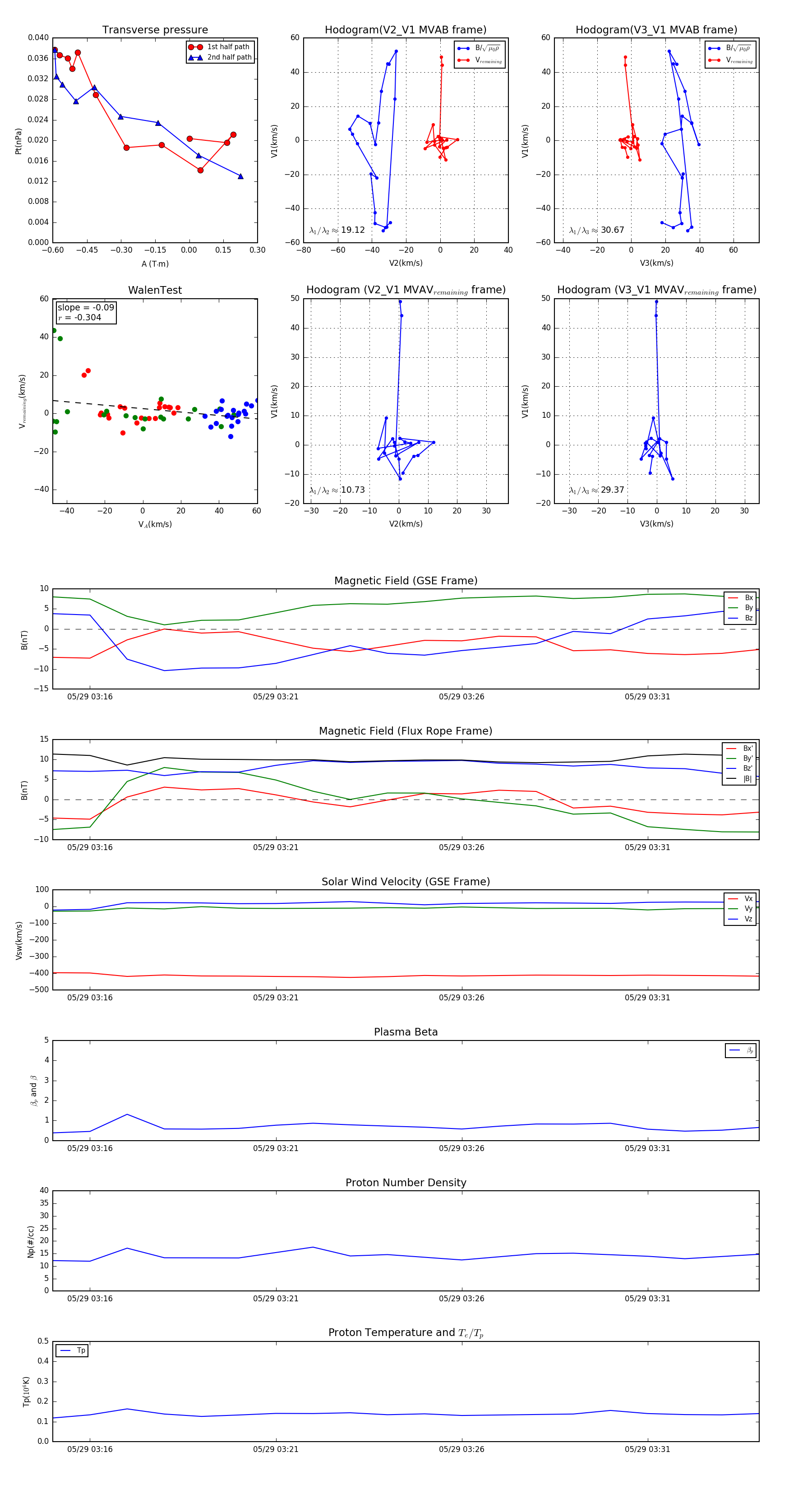
Flux Rope in 1998

Flux Rope Event 1998-05-29 03:15 ~ 1998-05-29 03:34 (20 minutes)


plot