HOME   LIST
‹–   –›

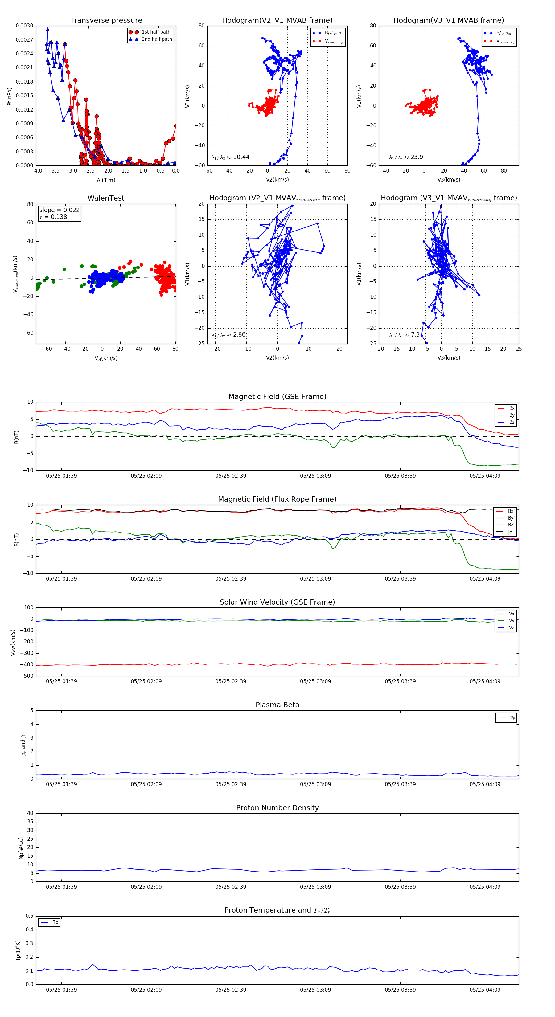
Flux Rope in 1998

Flux Rope Event 1998-05-25 01:30 ~ 1998-05-25 04:21 (172 minutes)


plot