HOME   LIST
‹–   –›

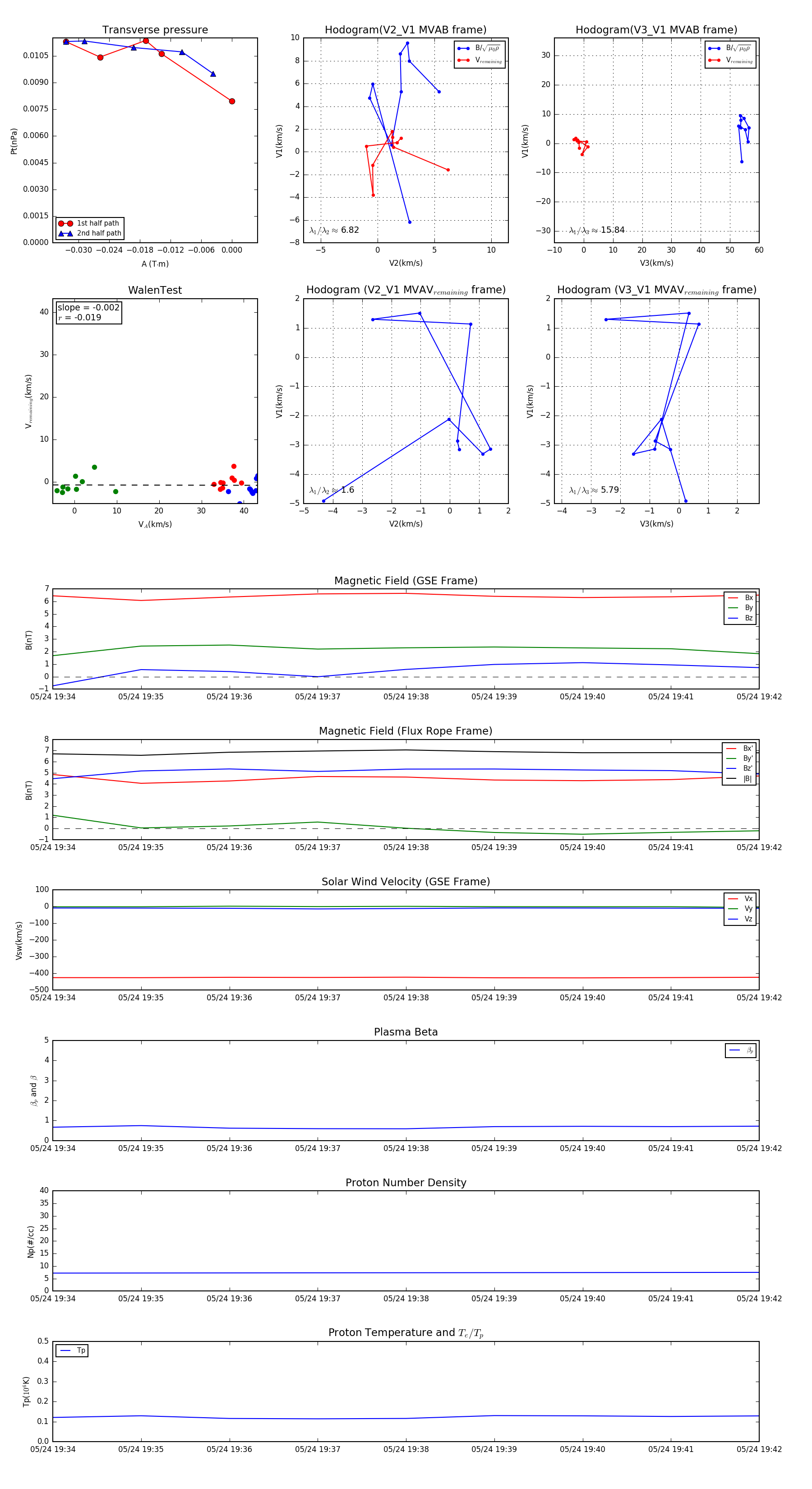
Flux Rope in 1998

Flux Rope Event 1998-05-24 19:34 ~ 1998-05-24 19:42 (9 minutes)


plot