HOME   LIST
‹–   –›

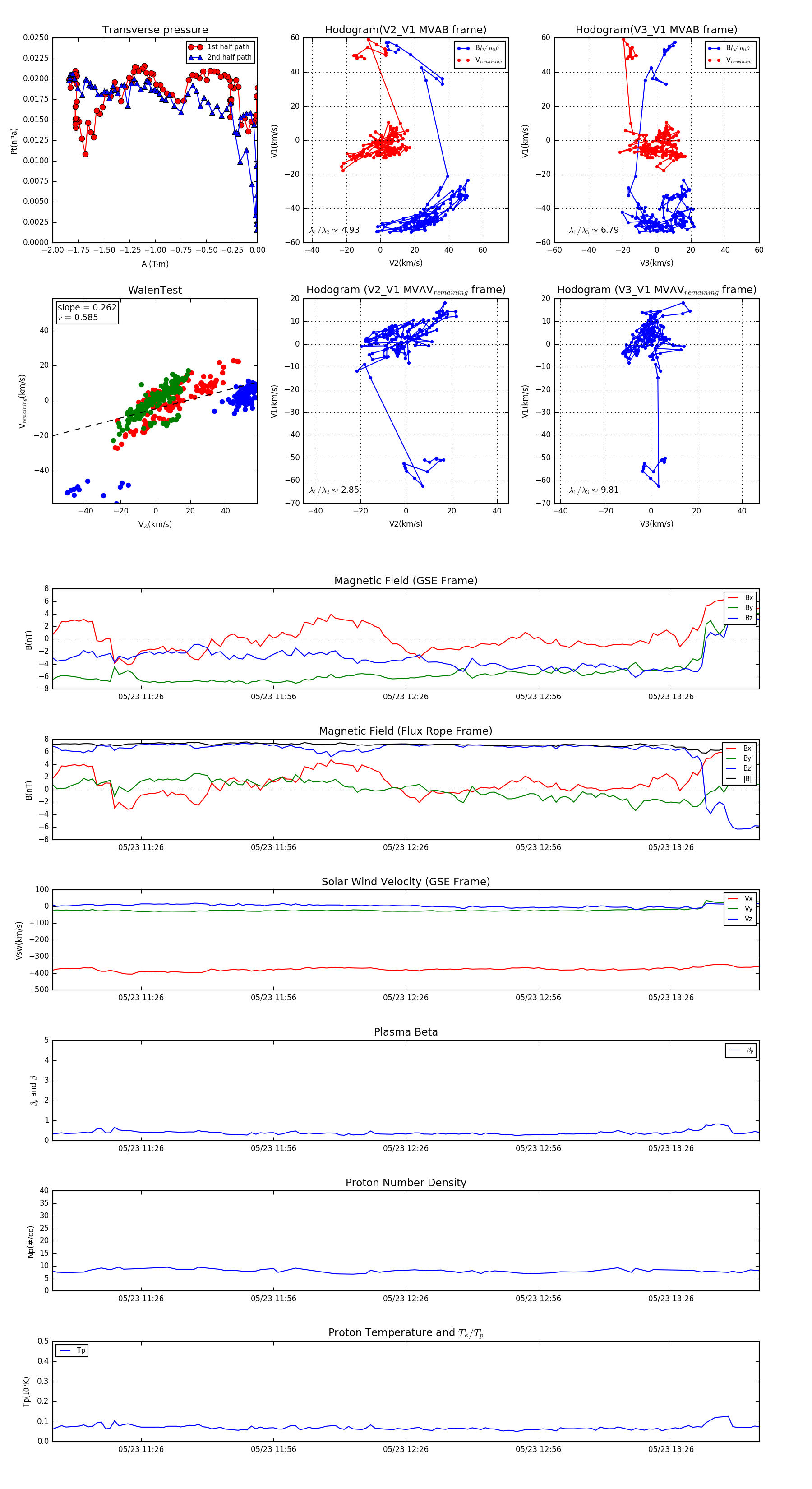
Flux Rope in 1998

Flux Rope Event 1998-05-23 11:06 ~ 1998-05-23 13:46 (161 minutes)


plot