HOME   LIST
‹–   –›

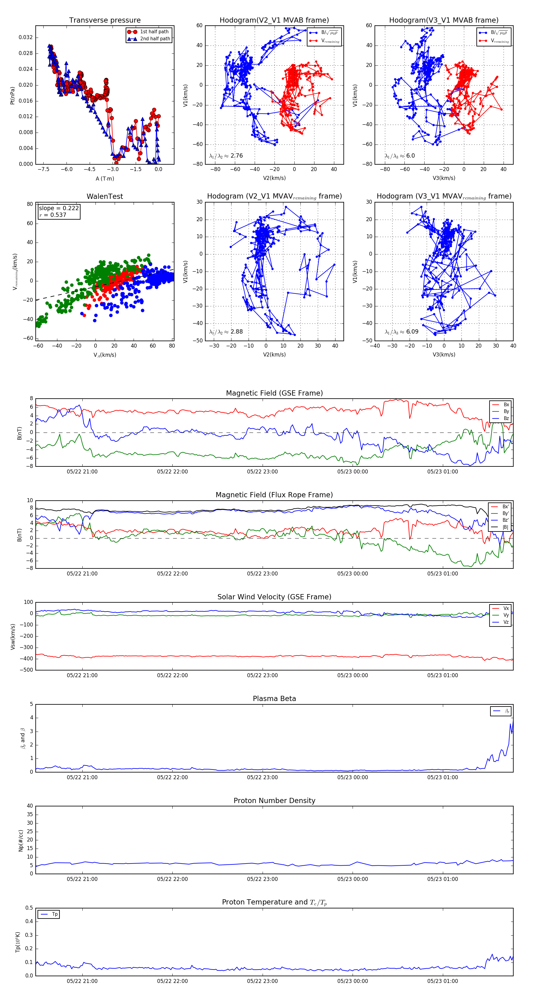
Flux Rope in 1998

Flux Rope Event 1998-05-22 20:29 ~ 1998-05-23 01:47 (319 minutes)


plot