HOME   LIST
‹–   –›

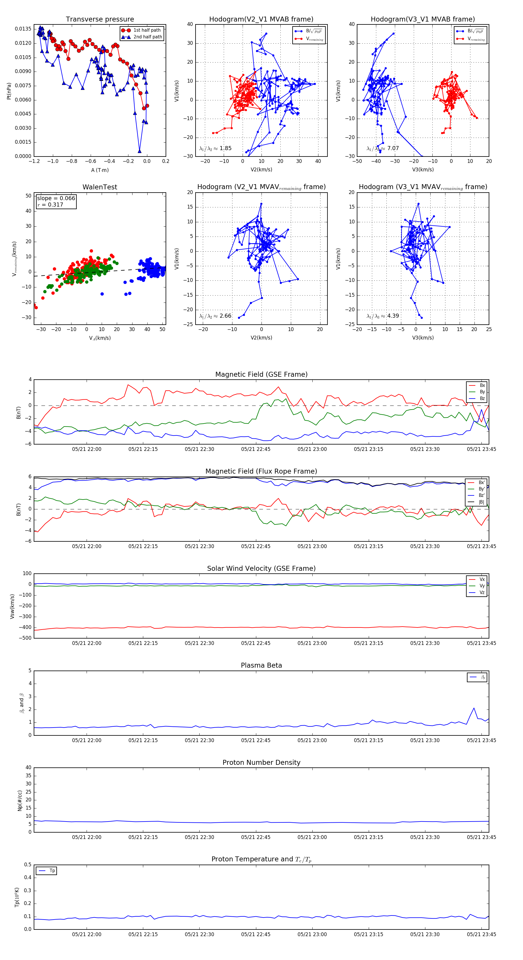
Flux Rope in 1998

Flux Rope Event 1998-05-21 21:46 ~ 1998-05-21 23:47 (122 minutes)


plot