HOME   LIST
‹–   –›

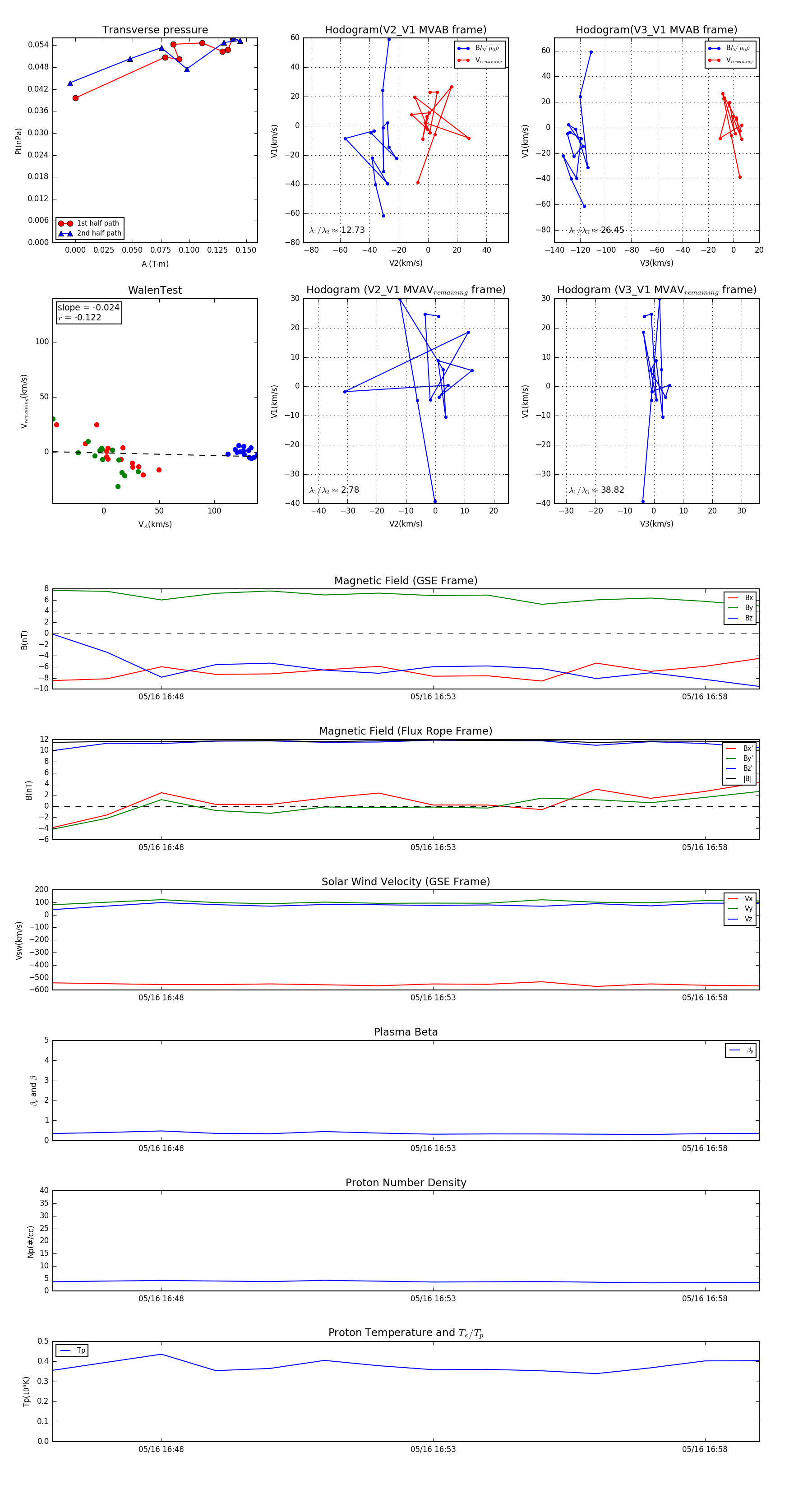
Flux Rope in 1998

Flux Rope Event 1998-05-16 16:46 ~ 1998-05-16 16:59 (14 minutes)


plot