HOME   LIST
‹–   –›

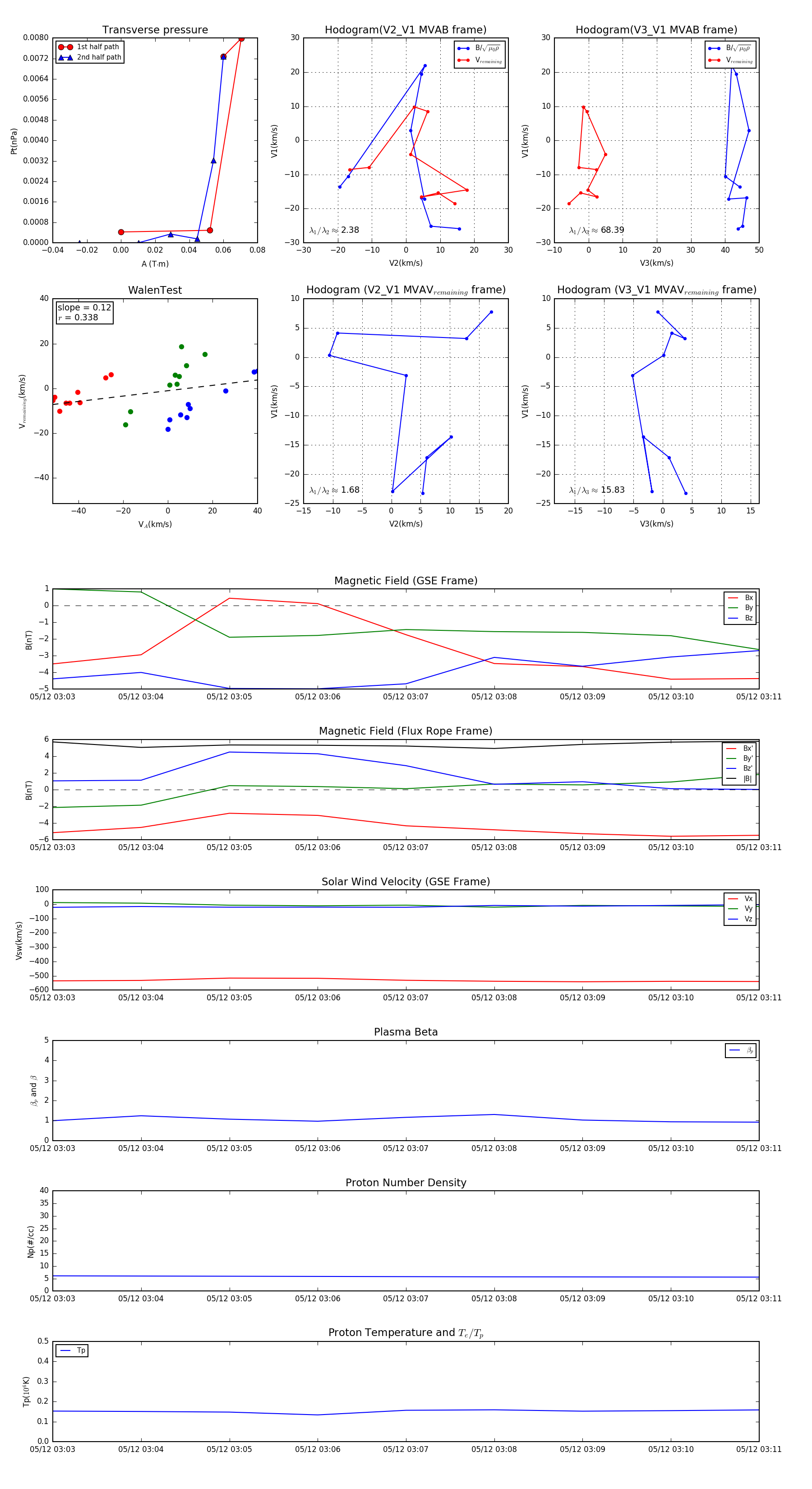
Flux Rope in 1998

Flux Rope Event 1998-05-12 03:03 ~ 1998-05-12 03:11 (9 minutes)


plot