HOME   LIST
‹–   –›

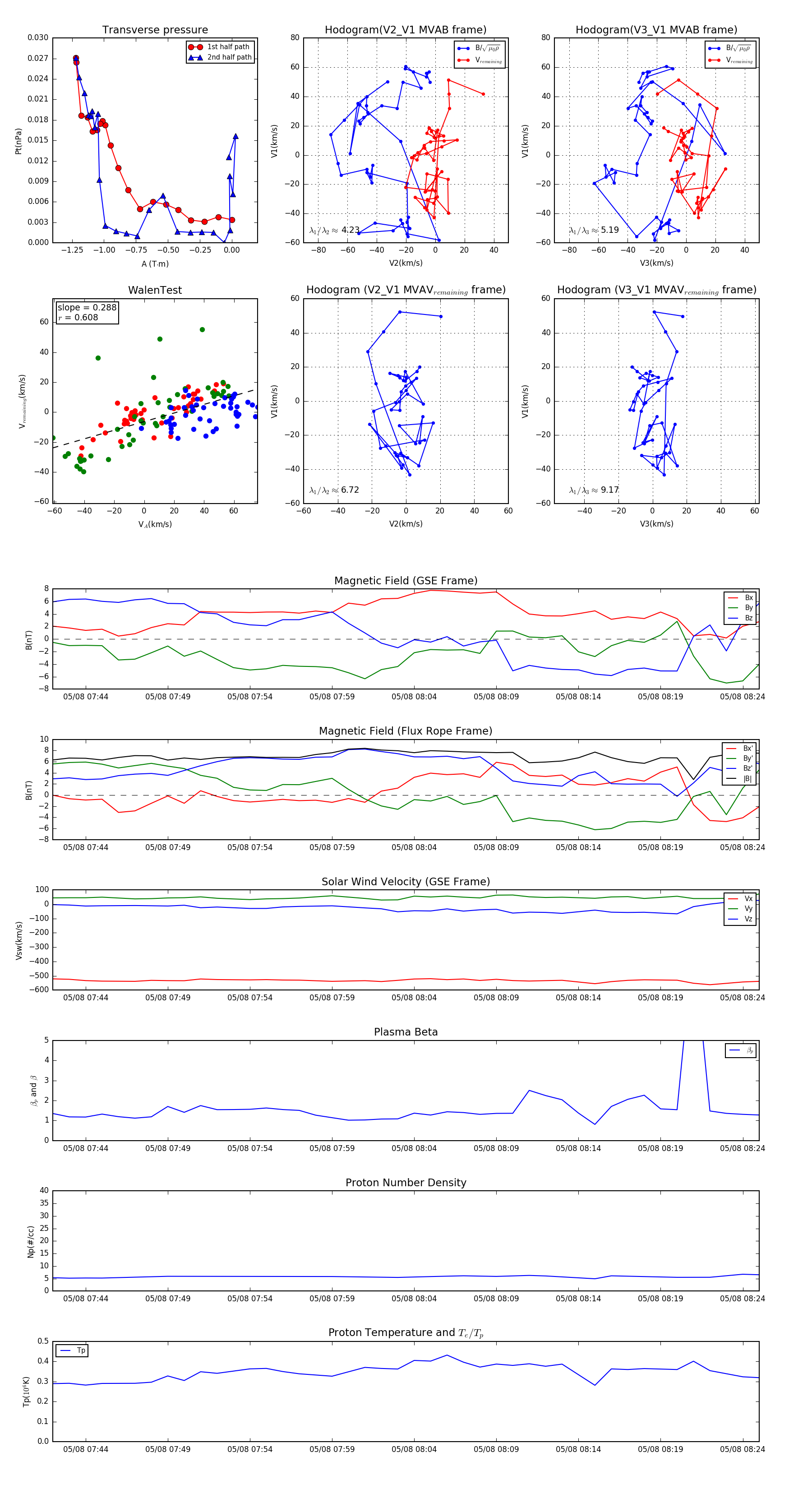
Flux Rope in 1998

Flux Rope Event 1998-05-08 07:42 ~ 1998-05-08 08:25 (44 minutes)


plot