HOME   LIST
‹–   –›

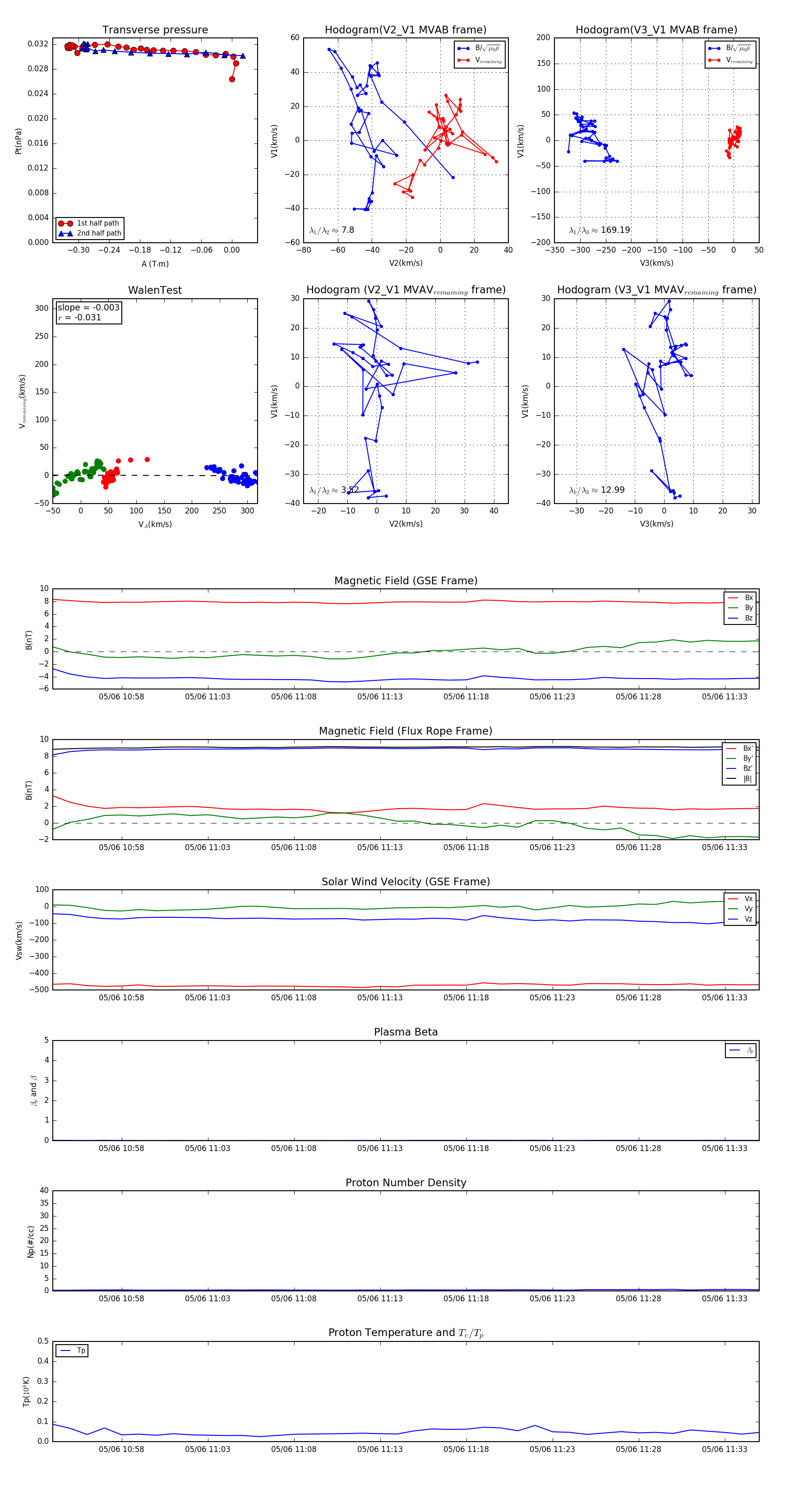
Flux Rope in 1998

Flux Rope Event 1998-05-06 10:54 ~ 1998-05-06 11:35 (42 minutes)


plot