HOME   LIST
‹–   –›

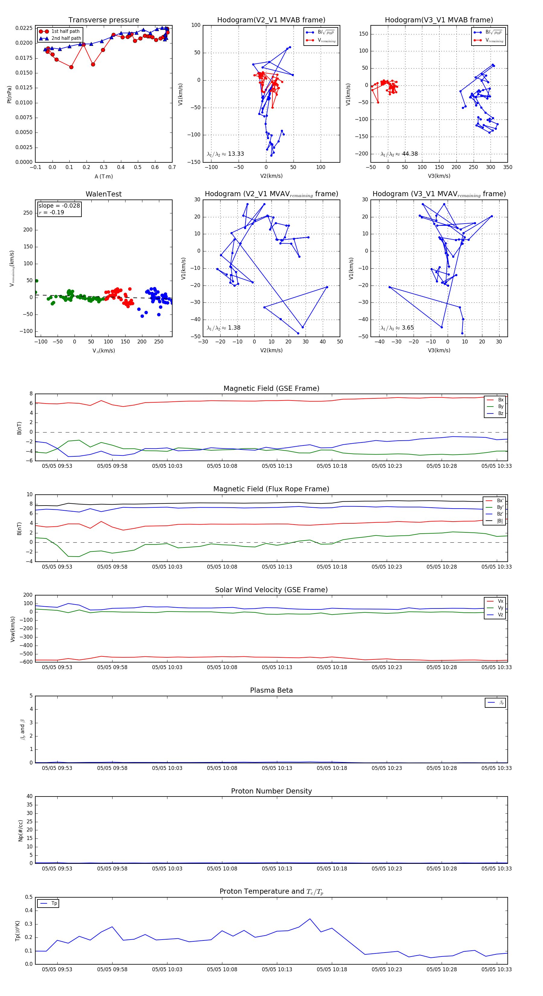
Flux Rope in 1998

Flux Rope Event 1998-05-05 09:51 ~ 1998-05-05 10:34 (44 minutes)


plot