HOME   LIST
‹–   –›

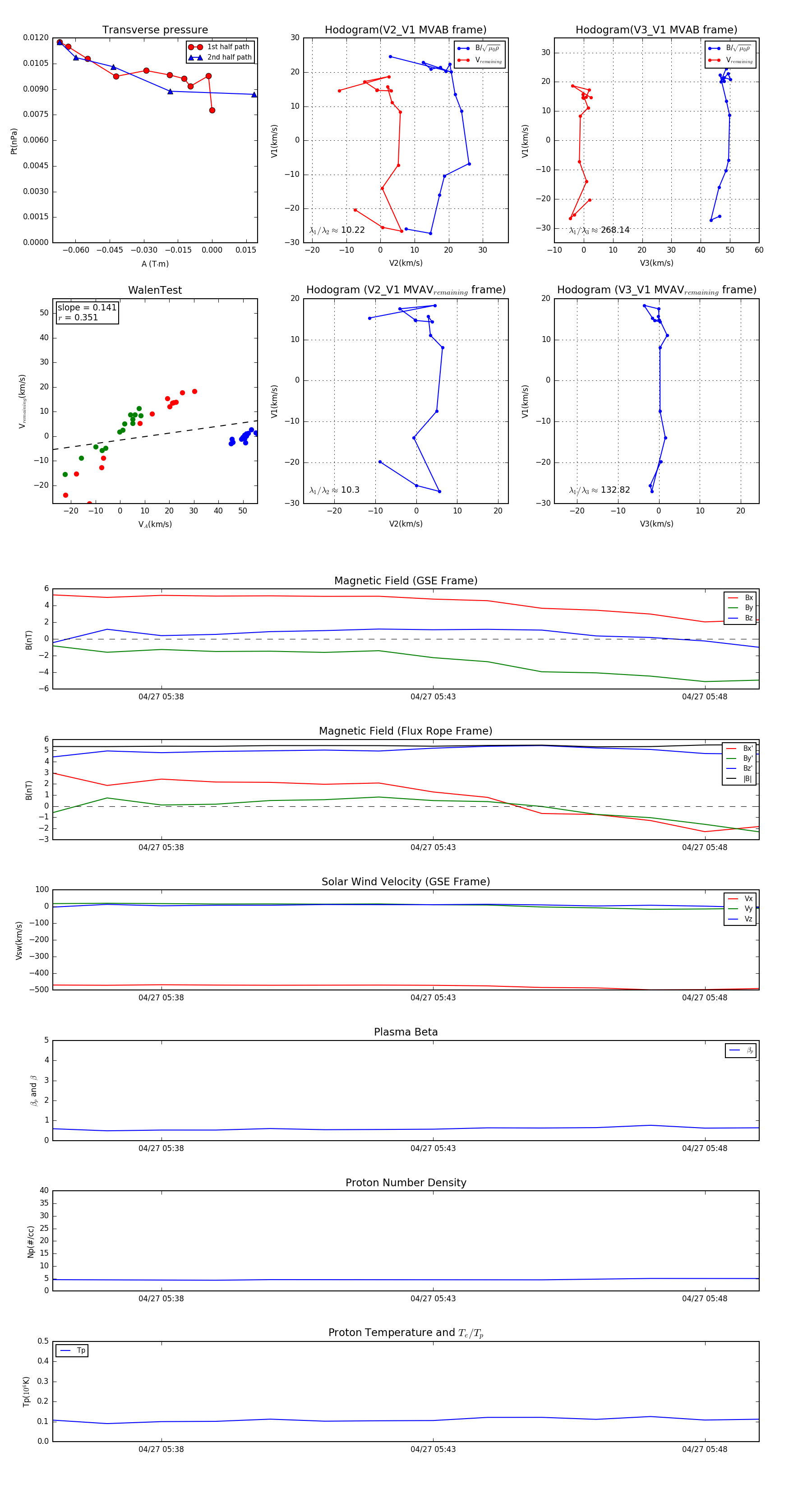
Flux Rope in 1998

Flux Rope Event 1998-04-27 05:36 ~ 1998-04-27 05:49 (14 minutes)


plot