HOME   LIST
‹–   –›

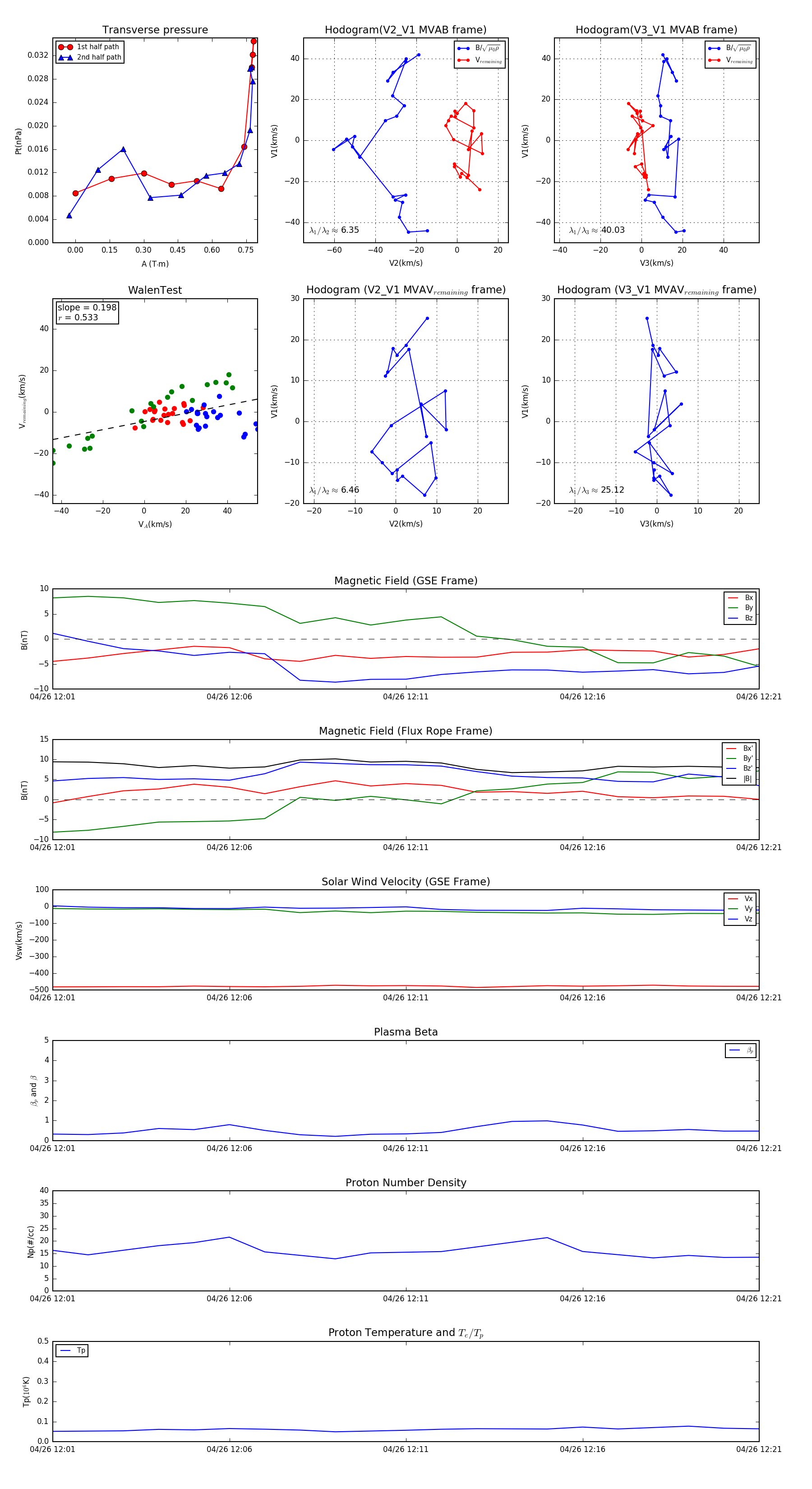
Flux Rope in 1998

Flux Rope Event 1998-04-26 12:01 ~ 1998-04-26 12:21 (21 minutes)


plot