HOME   LIST
‹–   –›

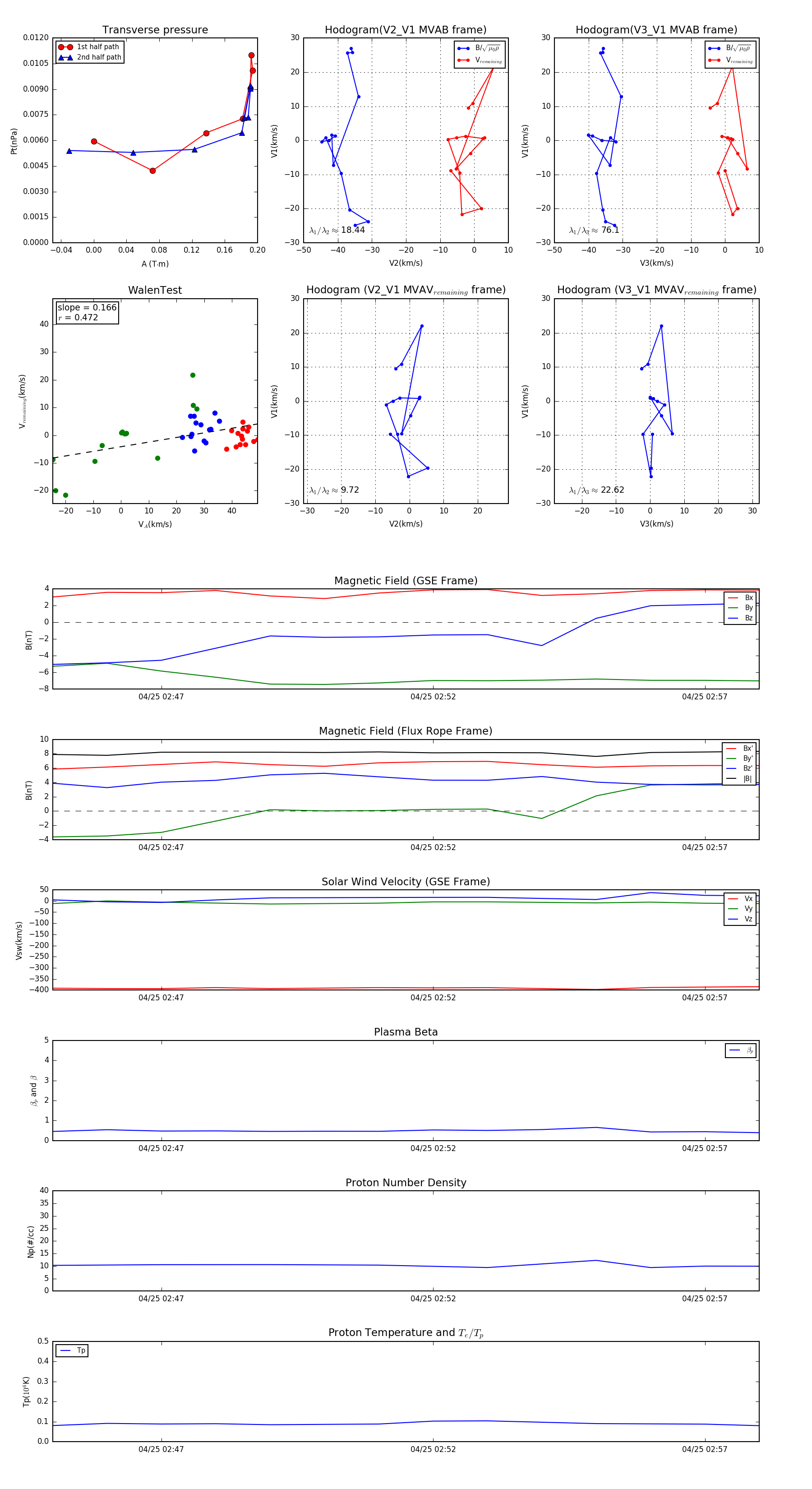
Flux Rope in 1998

Flux Rope Event 1998-04-25 02:45 ~ 1998-04-25 02:58 (14 minutes)


plot