HOME   LIST
‹–   –›

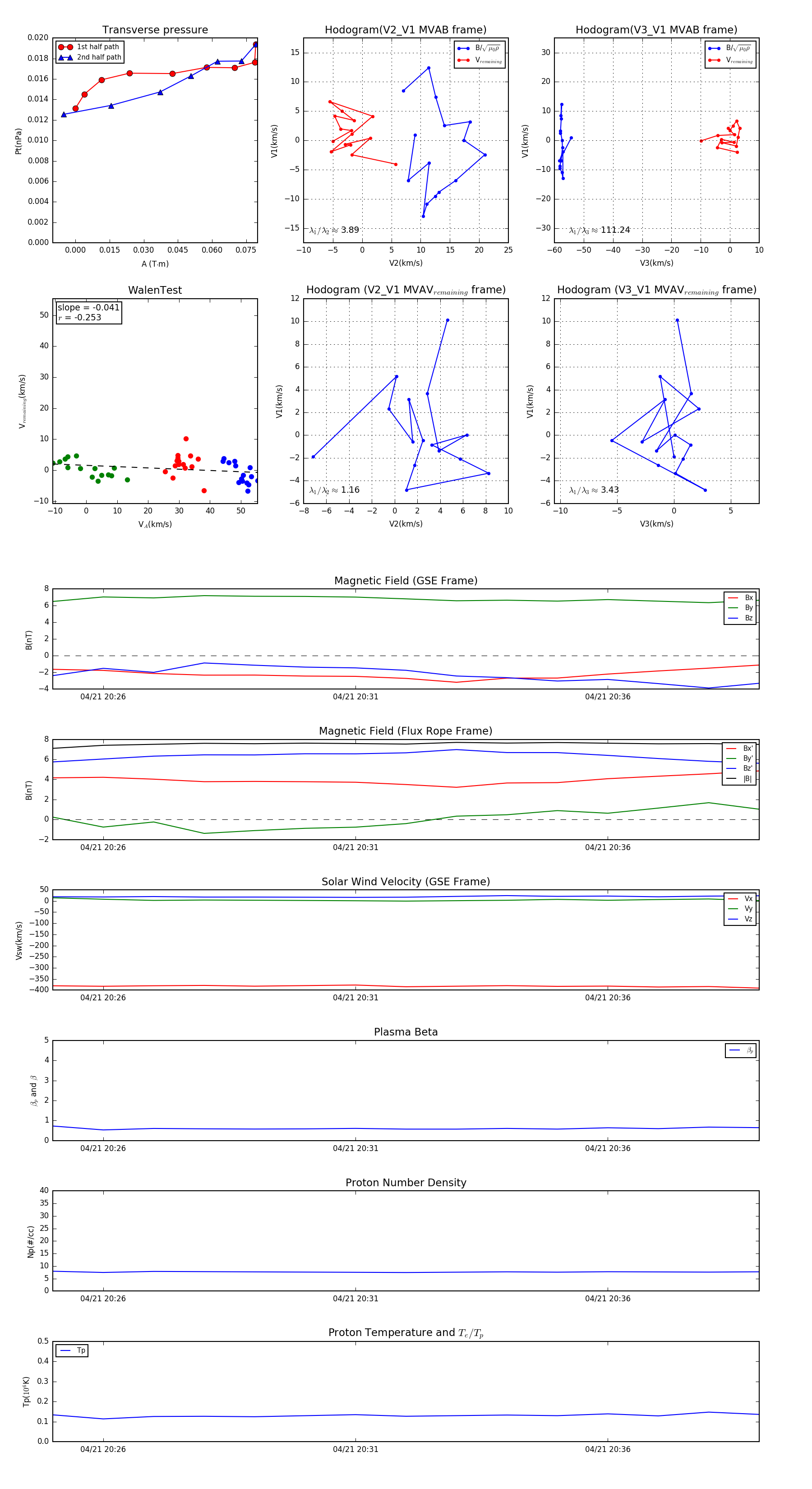
Flux Rope in 1998

Flux Rope Event 1998-04-21 20:25 ~ 1998-04-21 20:39 (15 minutes)


plot