HOME   LIST
‹–   –›

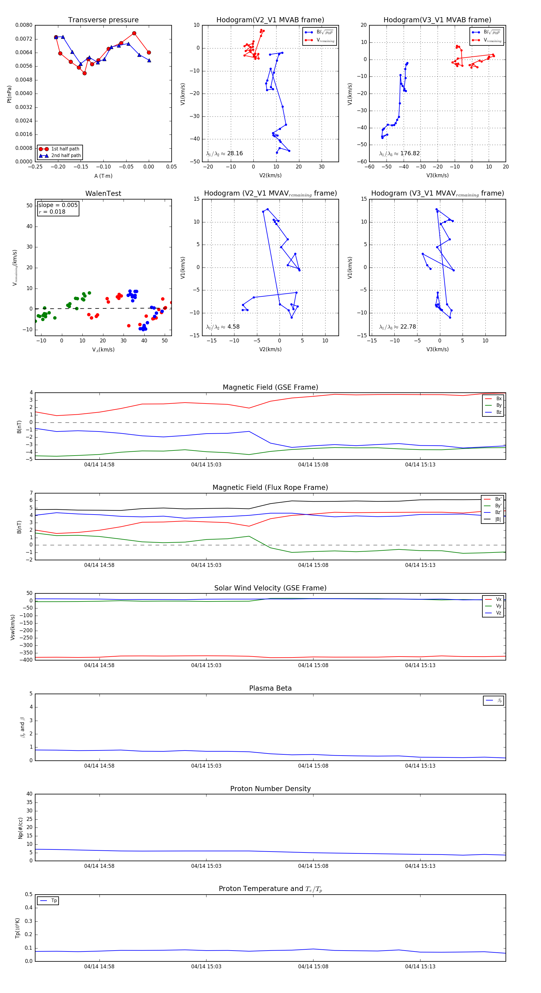
Flux Rope in 1998

Flux Rope Event 1998-04-14 14:55 ~ 1998-04-14 15:17 (23 minutes)


plot