HOME   LIST
‹–   –›

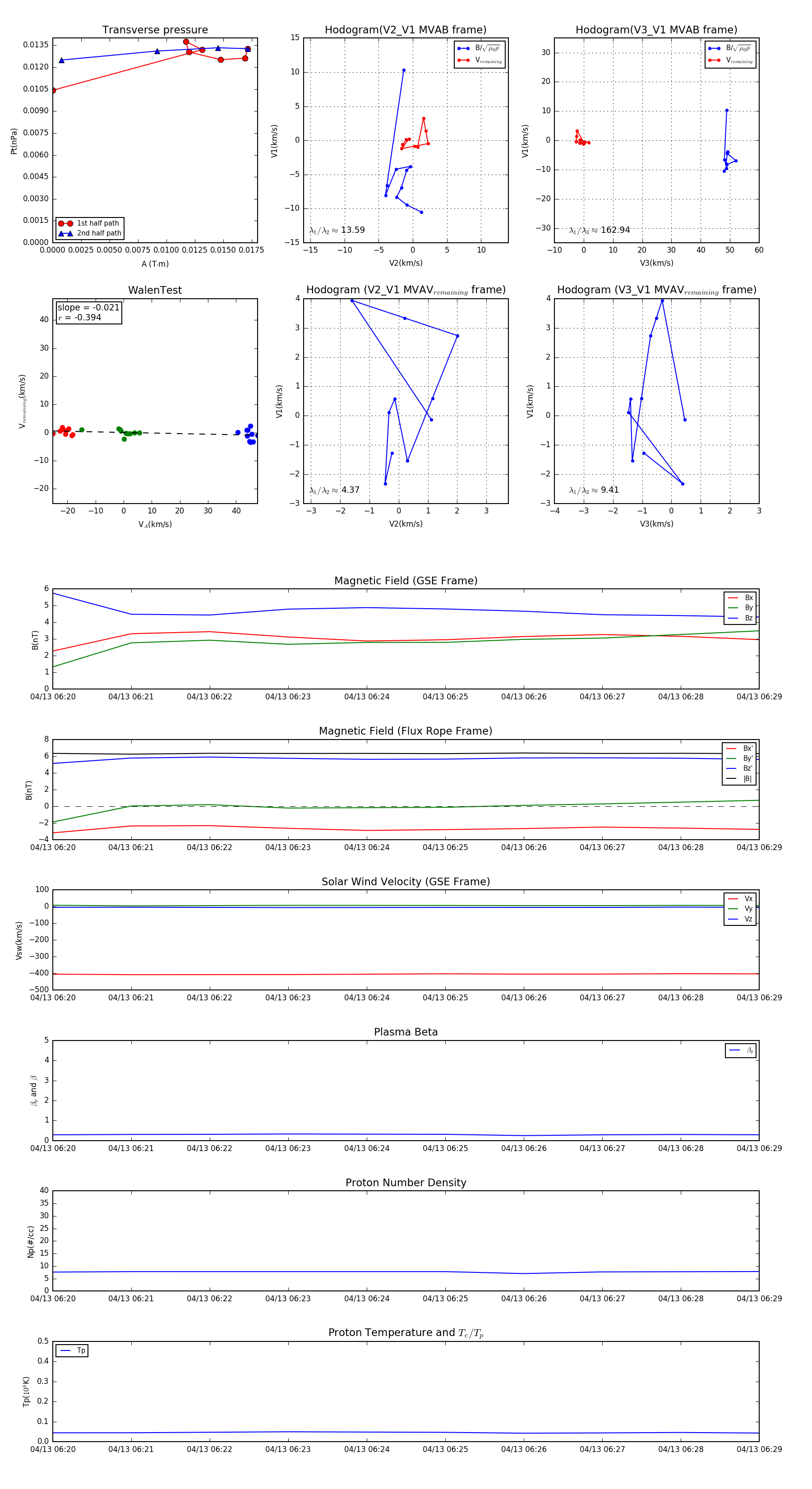
Flux Rope in 1998

Flux Rope Event 1998-04-13 06:20 ~ 1998-04-13 06:29 (10 minutes)


plot