HOME   LIST
‹–   –›

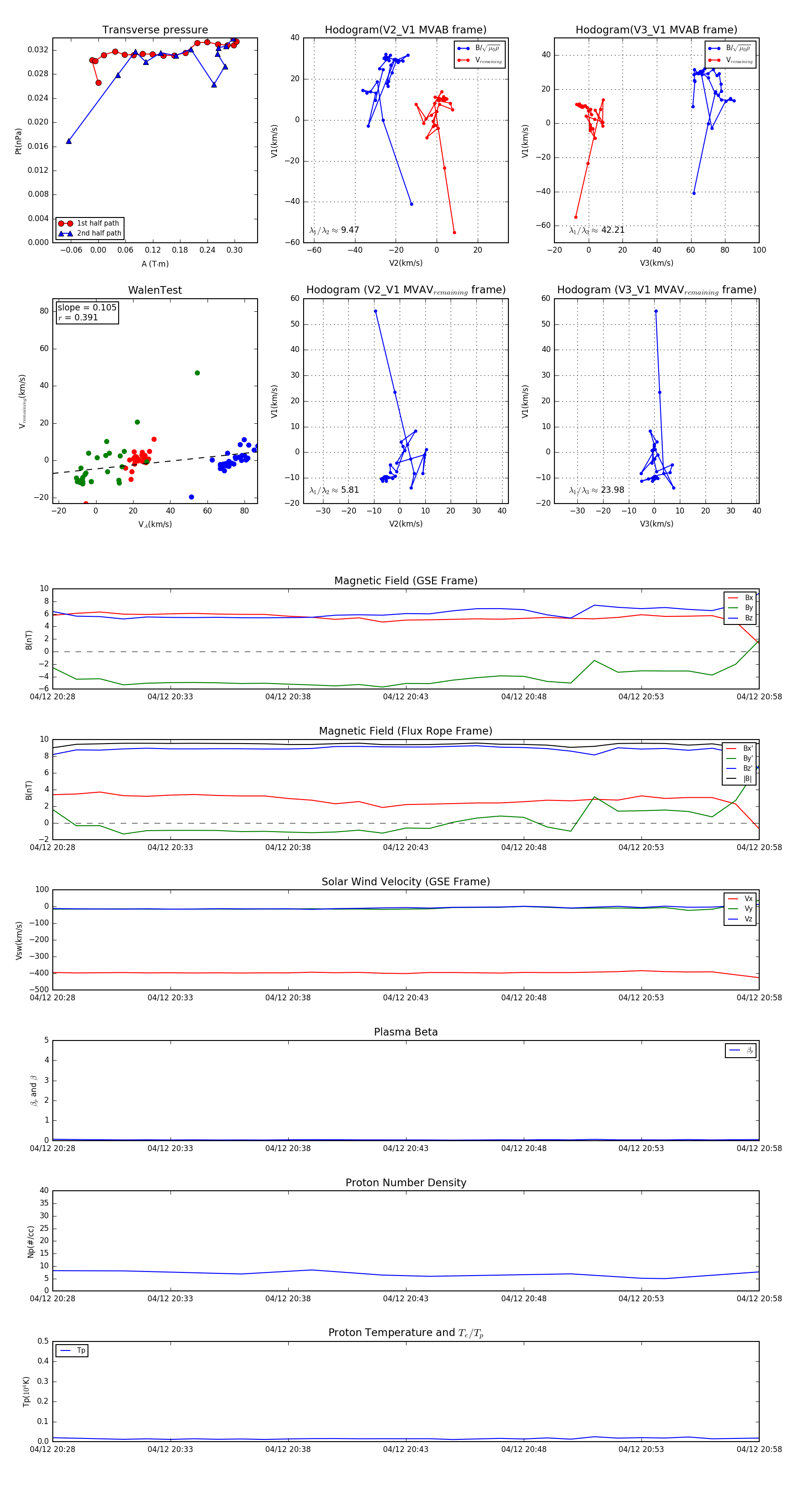
Flux Rope in 1998

Flux Rope Event 1998-04-12 20:28 ~ 1998-04-12 20:58 (31 minutes)


plot