HOME   LIST
‹–   –›

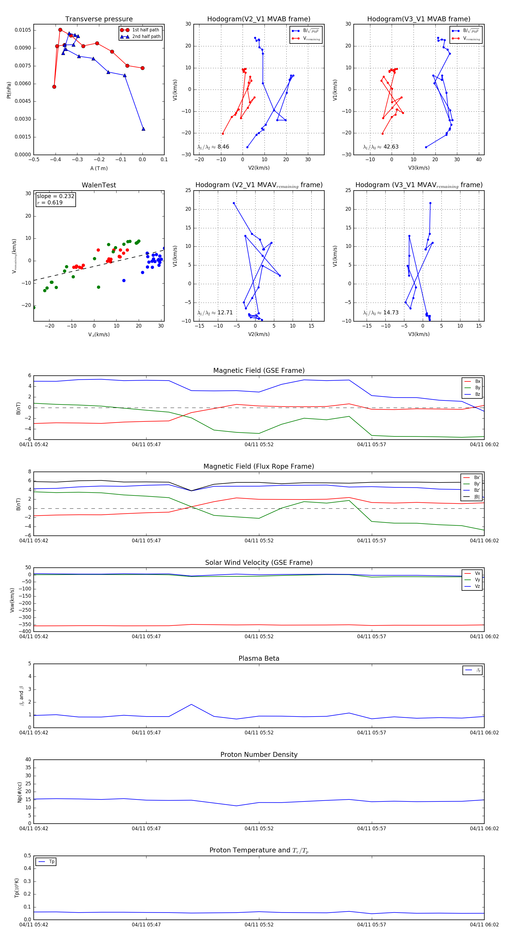
Flux Rope in 1998

Flux Rope Event 1998-04-11 05:42 ~ 1998-04-11 06:02 (21 minutes)


plot