HOME   LIST
‹–   –›

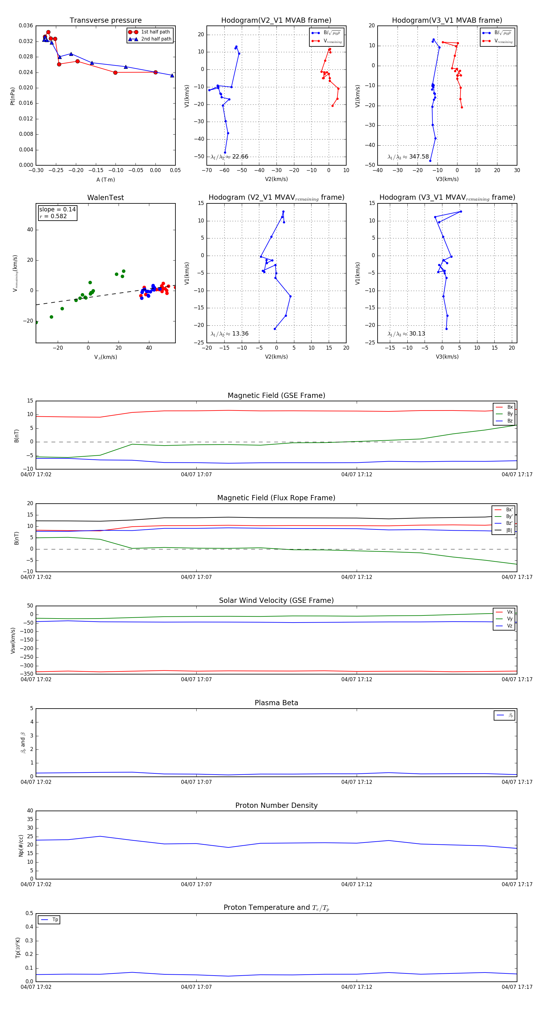
Flux Rope in 1998

Flux Rope Event 1998-04-07 17:02 ~ 1998-04-07 17:17 (16 minutes)


plot