HOME   LIST
‹–   –›

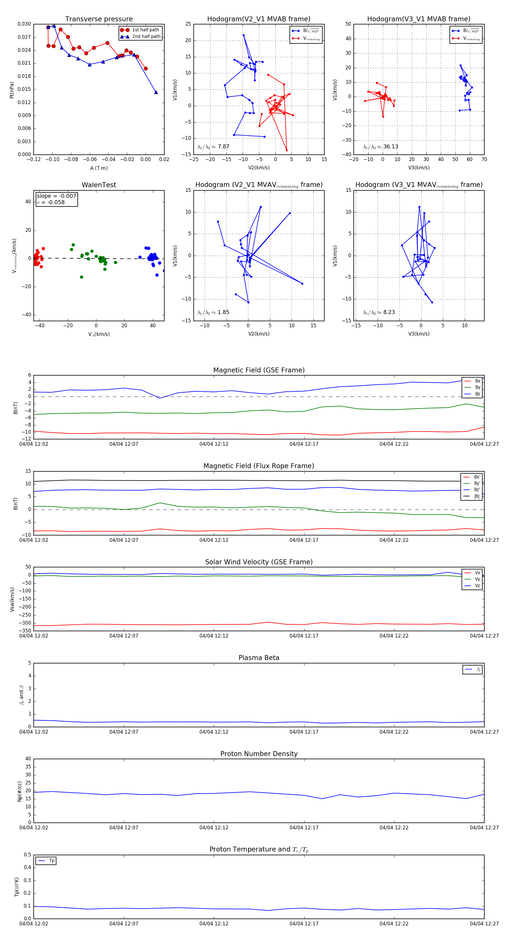
Flux Rope in 1998

Flux Rope Event 1998-04-04 12:02 ~ 1998-04-04 12:27 (26 minutes)


plot