HOME   LIST
‹–   –›

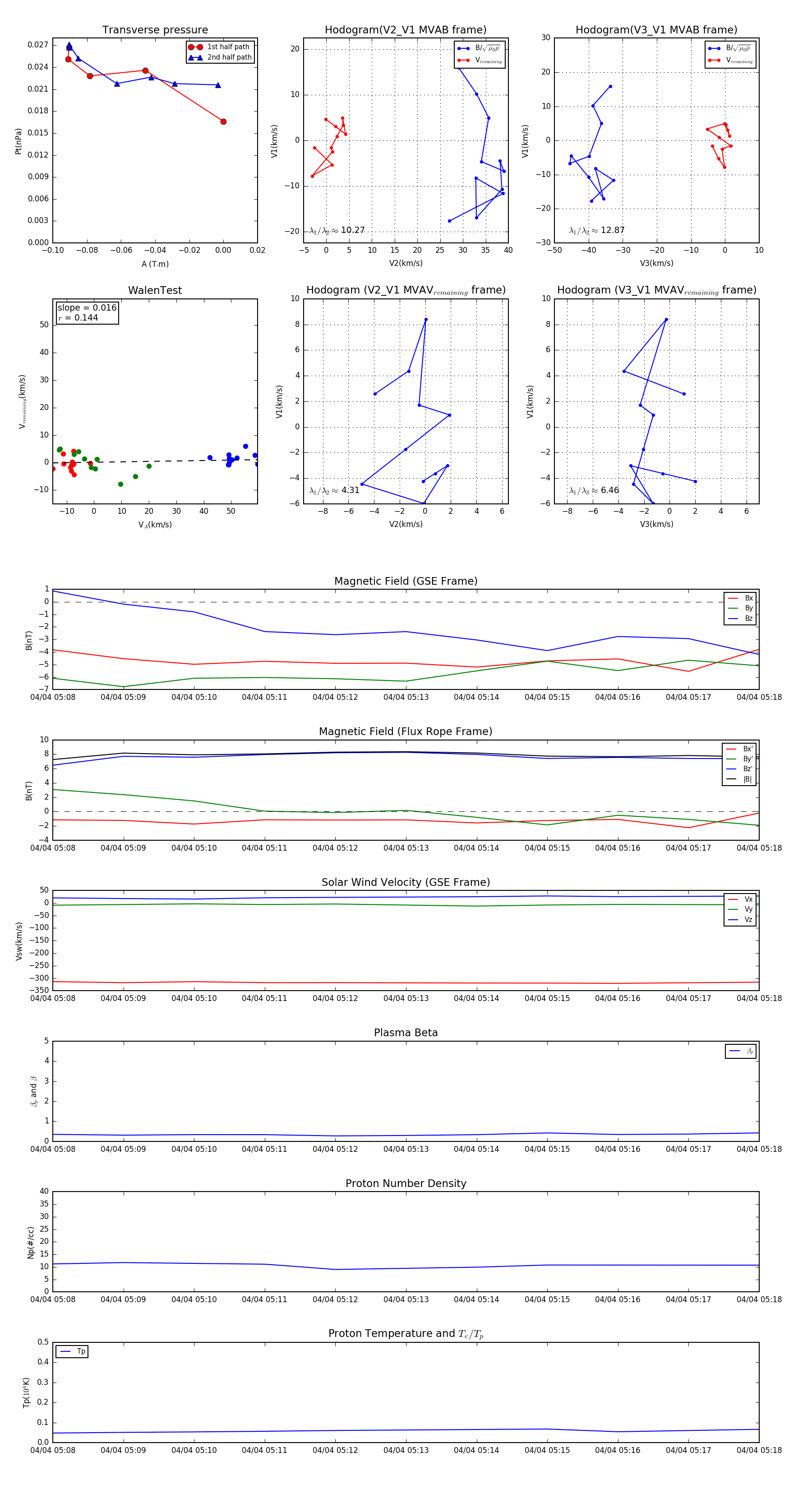
Flux Rope in 1998

Flux Rope Event 1998-04-04 05:08 ~ 1998-04-04 05:18 (11 minutes)


plot