HOME   LIST
‹–   –›

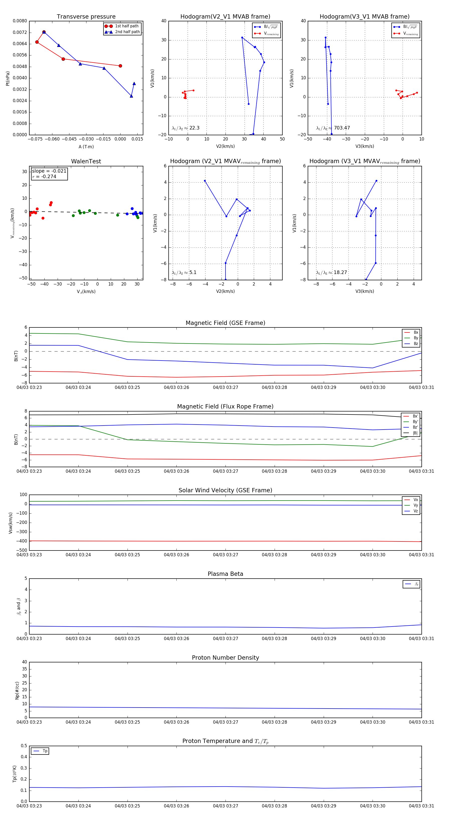
Flux Rope in 1998

Flux Rope Event 1998-04-03 03:23 ~ 1998-04-03 03:31 (9 minutes)


plot