HOME   LIST
‹–   –›

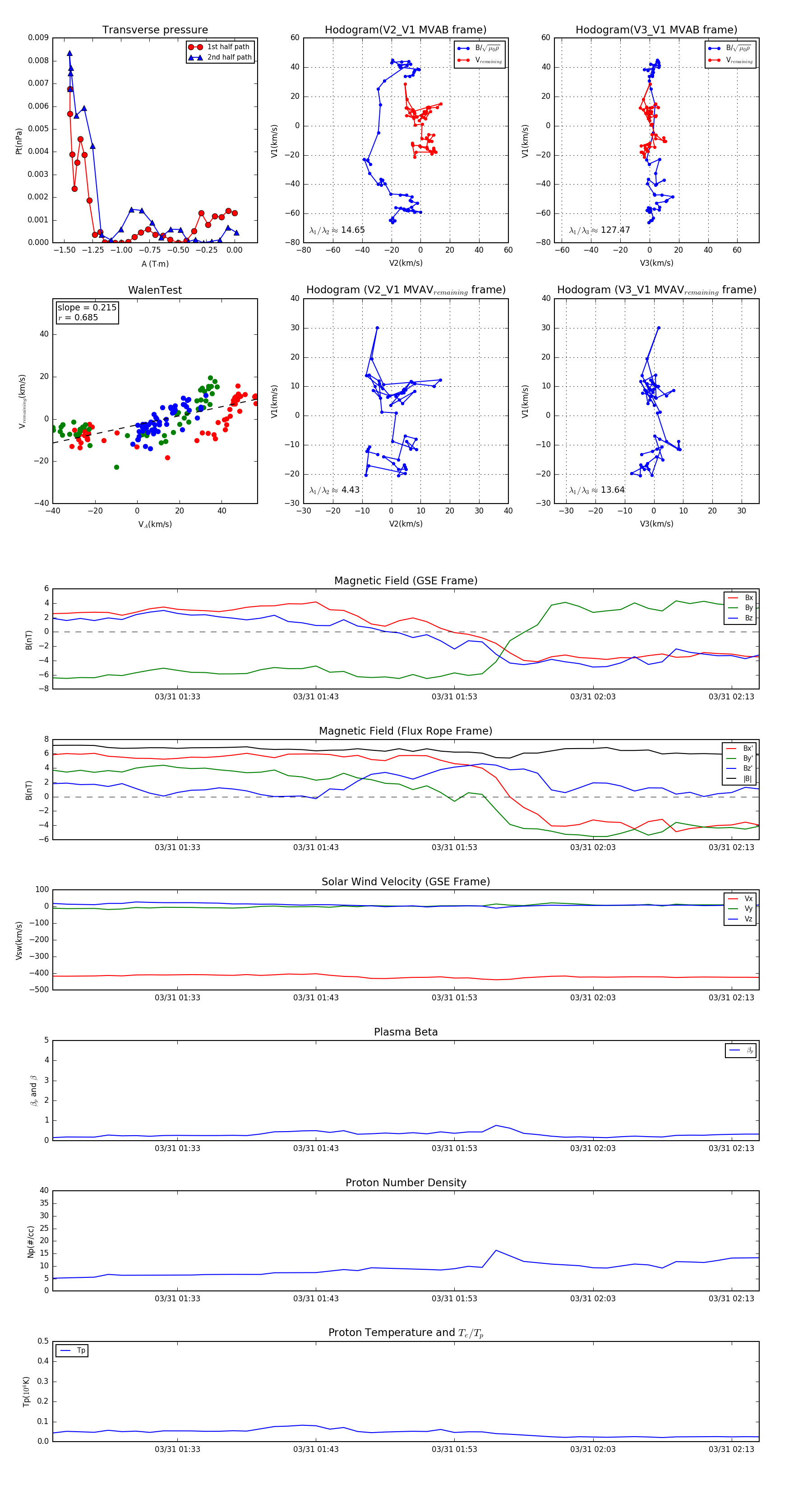
Flux Rope in 1998

Flux Rope Event 1998-03-31 01:24 ~ 1998-03-31 02:15 (52 minutes)


plot