HOME   LIST
‹–   –›

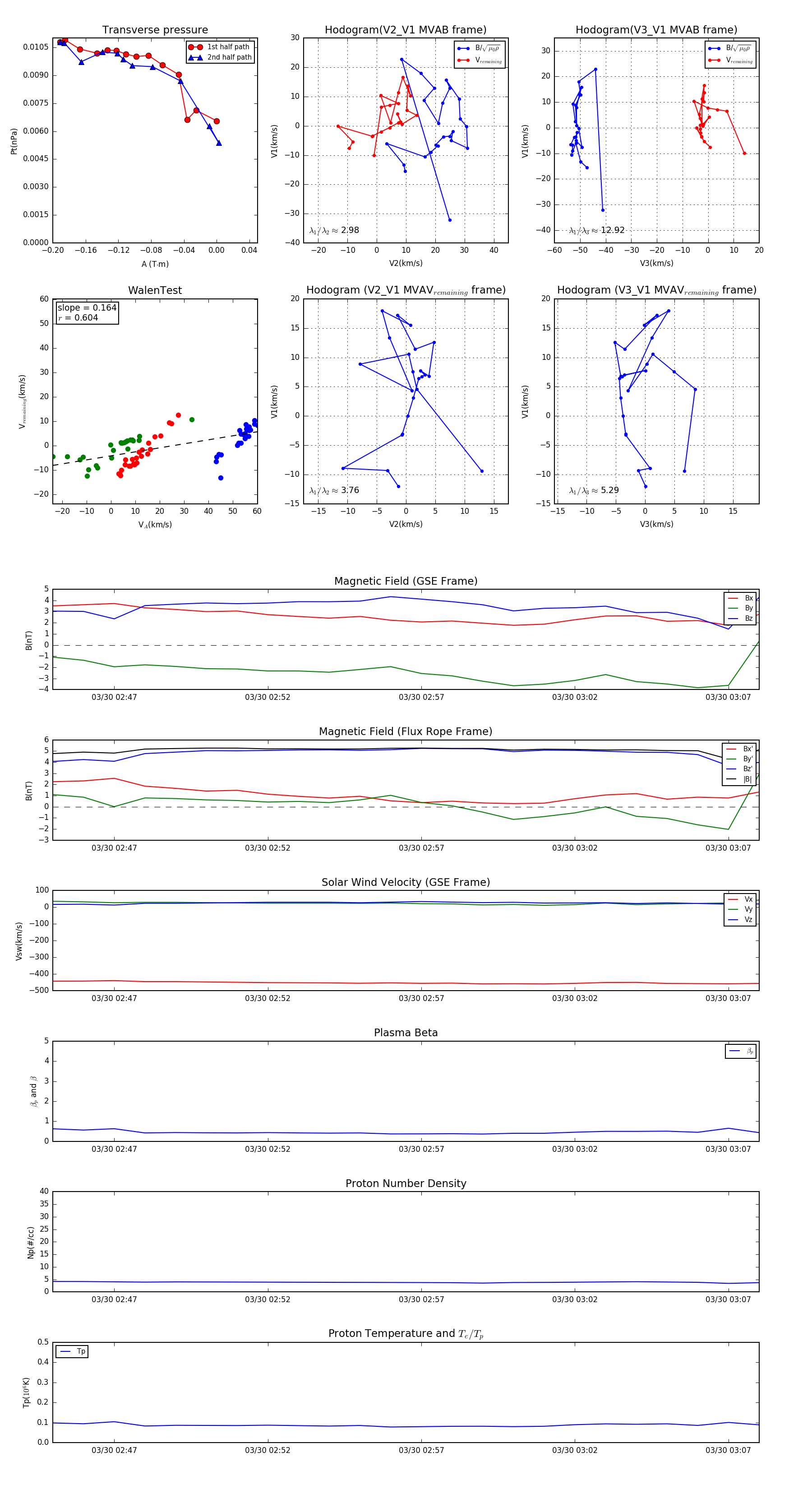
Flux Rope in 1998

Flux Rope Event 1998-03-30 02:45 ~ 1998-03-30 03:08 (24 minutes)


plot