HOME   LIST
‹–   –›

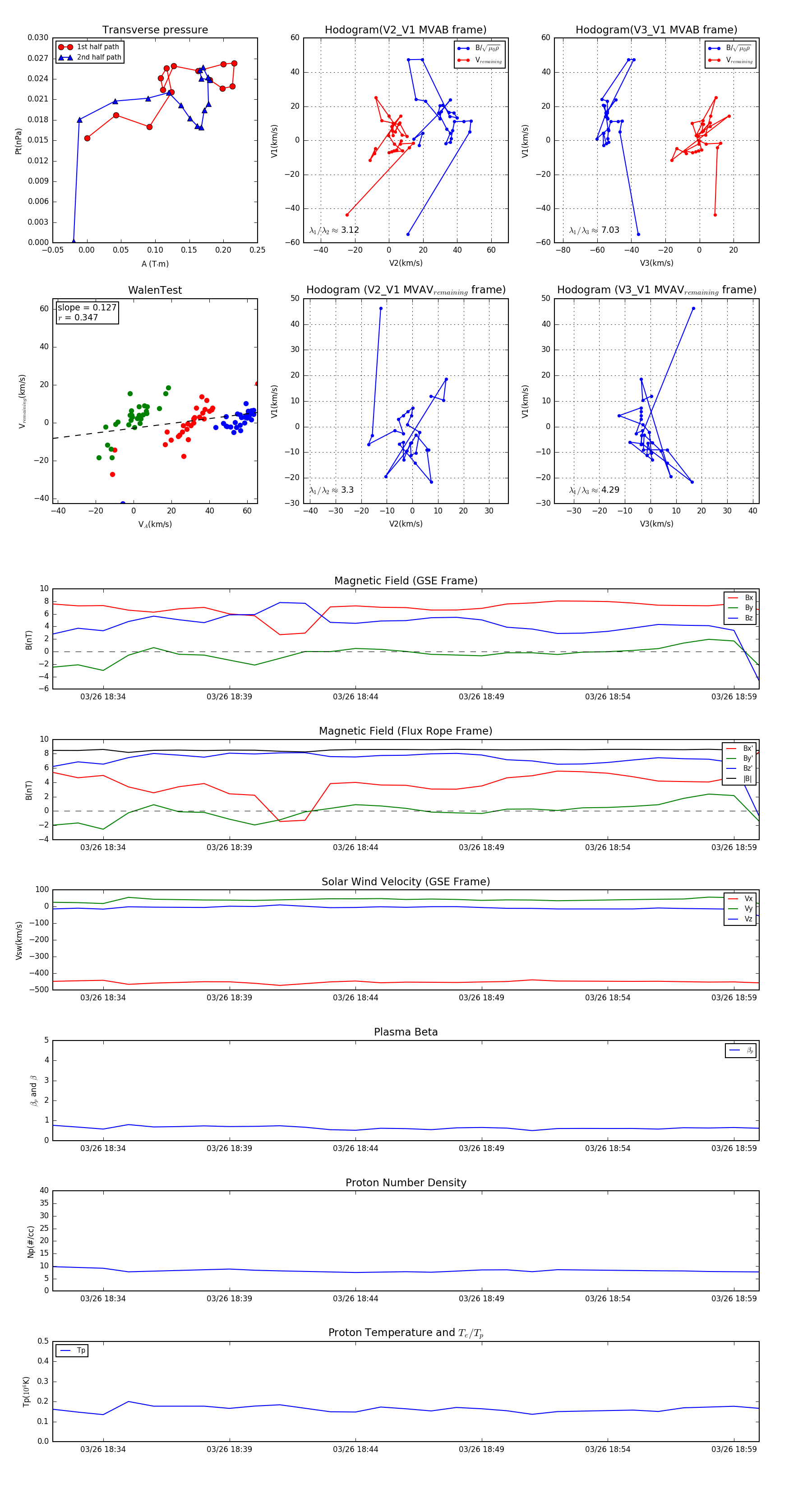
Flux Rope in 1998

Flux Rope Event 1998-03-26 18:32 ~ 1998-03-26 19:00 (29 minutes)


plot