HOME   LIST
‹–   –›

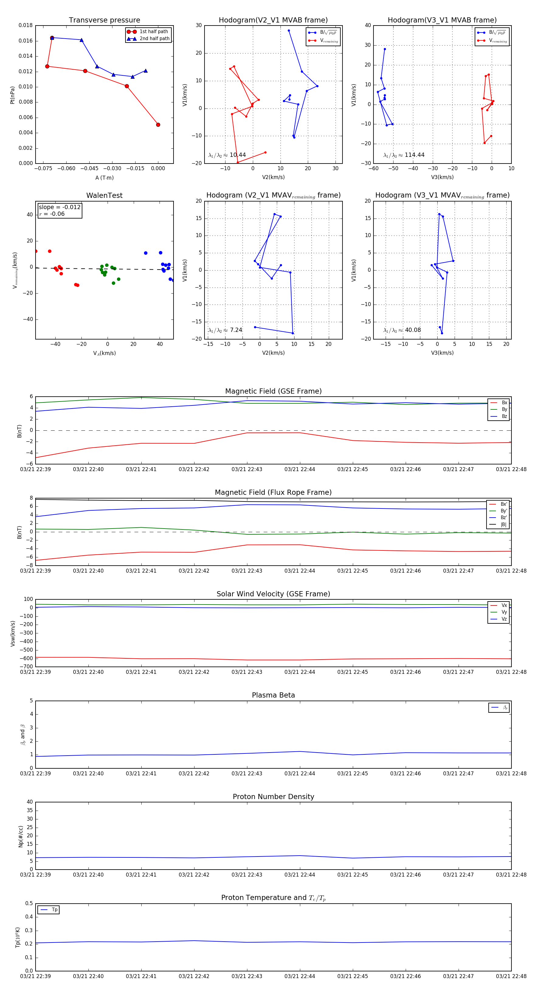
Flux Rope in 1998

Flux Rope Event 1998-03-21 22:39 ~ 1998-03-21 22:48 (10 minutes)


plot