HOME   LIST
‹–   –›

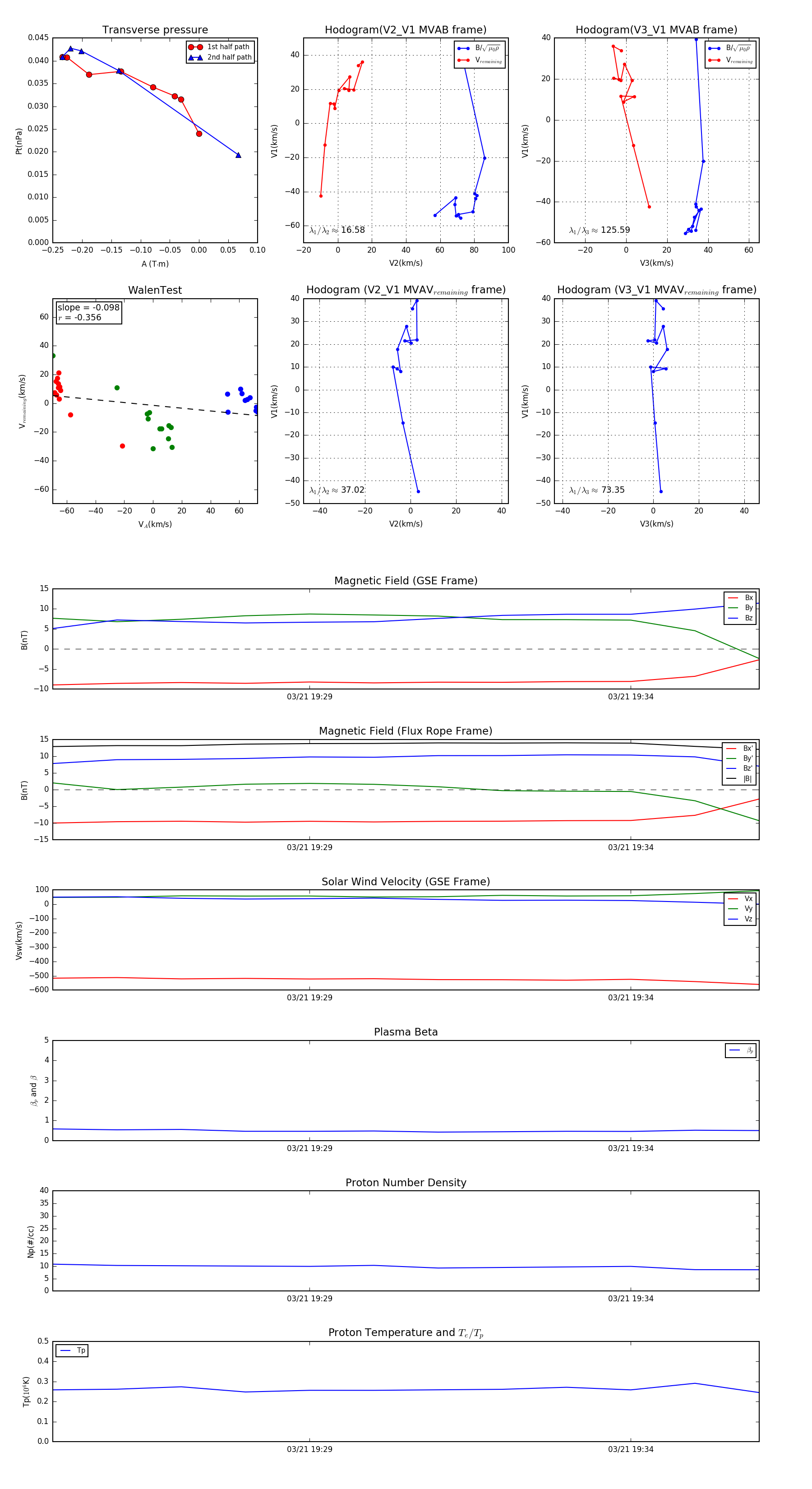
Flux Rope in 1998

Flux Rope Event 1998-03-21 19:25 ~ 1998-03-21 19:36 (12 minutes)


plot