HOME   LIST
‹–   –›

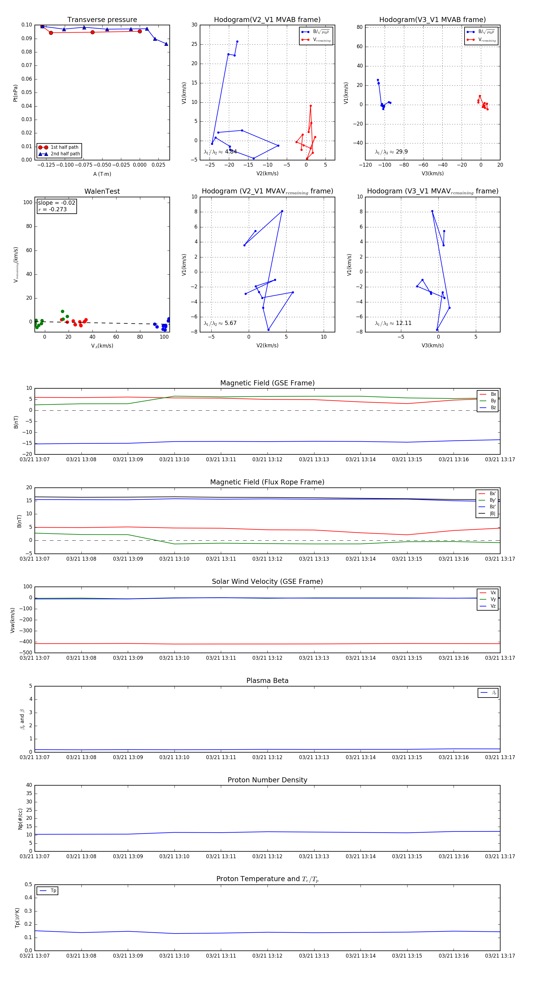
Flux Rope in 1998

Flux Rope Event 1998-03-21 13:07 ~ 1998-03-21 13:17 (11 minutes)


plot