HOME   LIST
‹–   –›

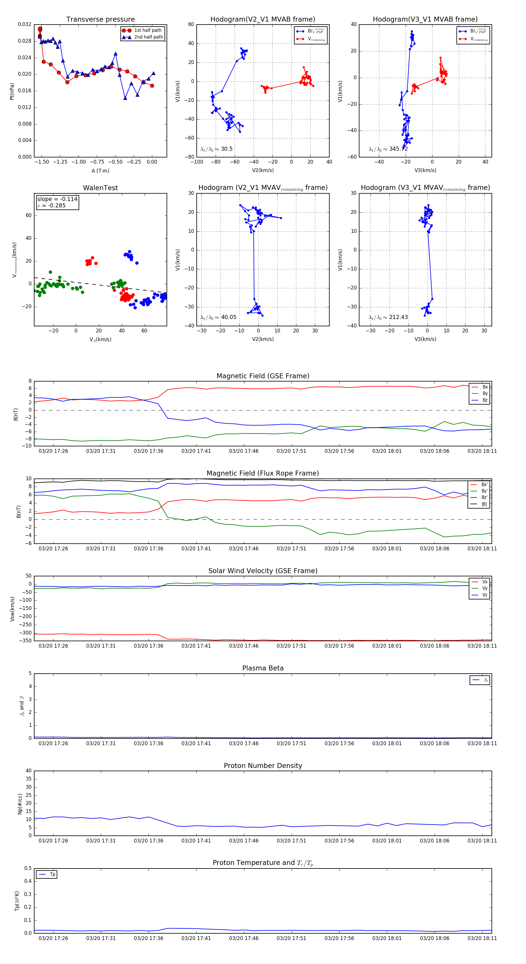
Flux Rope in 1998

Flux Rope Event 1998-03-20 17:24 ~ 1998-03-20 18:12 (49 minutes)


plot