HOME   LIST
‹–   –›

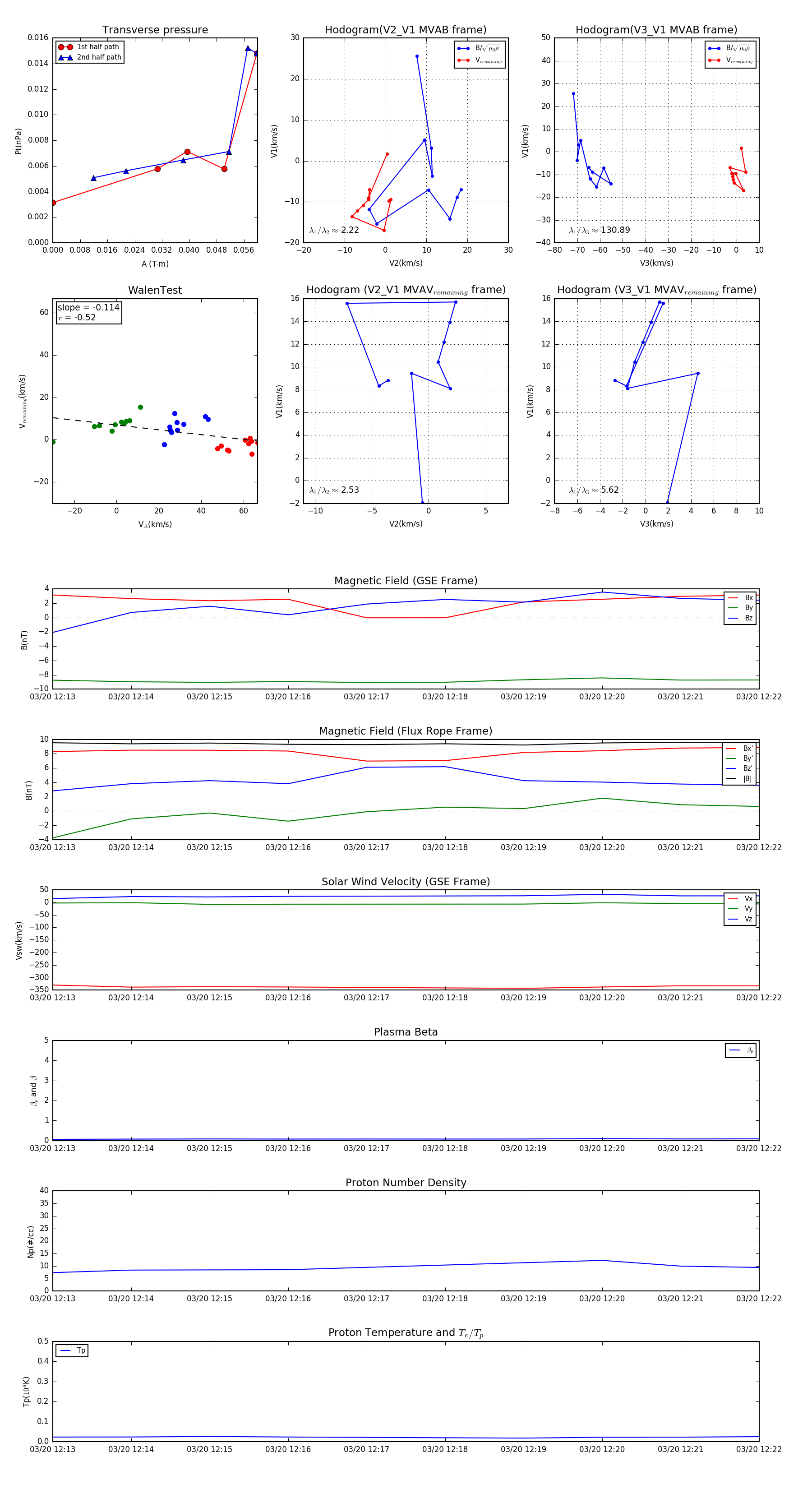
Flux Rope in 1998

Flux Rope Event 1998-03-20 12:13 ~ 1998-03-20 12:22 (10 minutes)


plot