HOME   LIST
‹–   –›

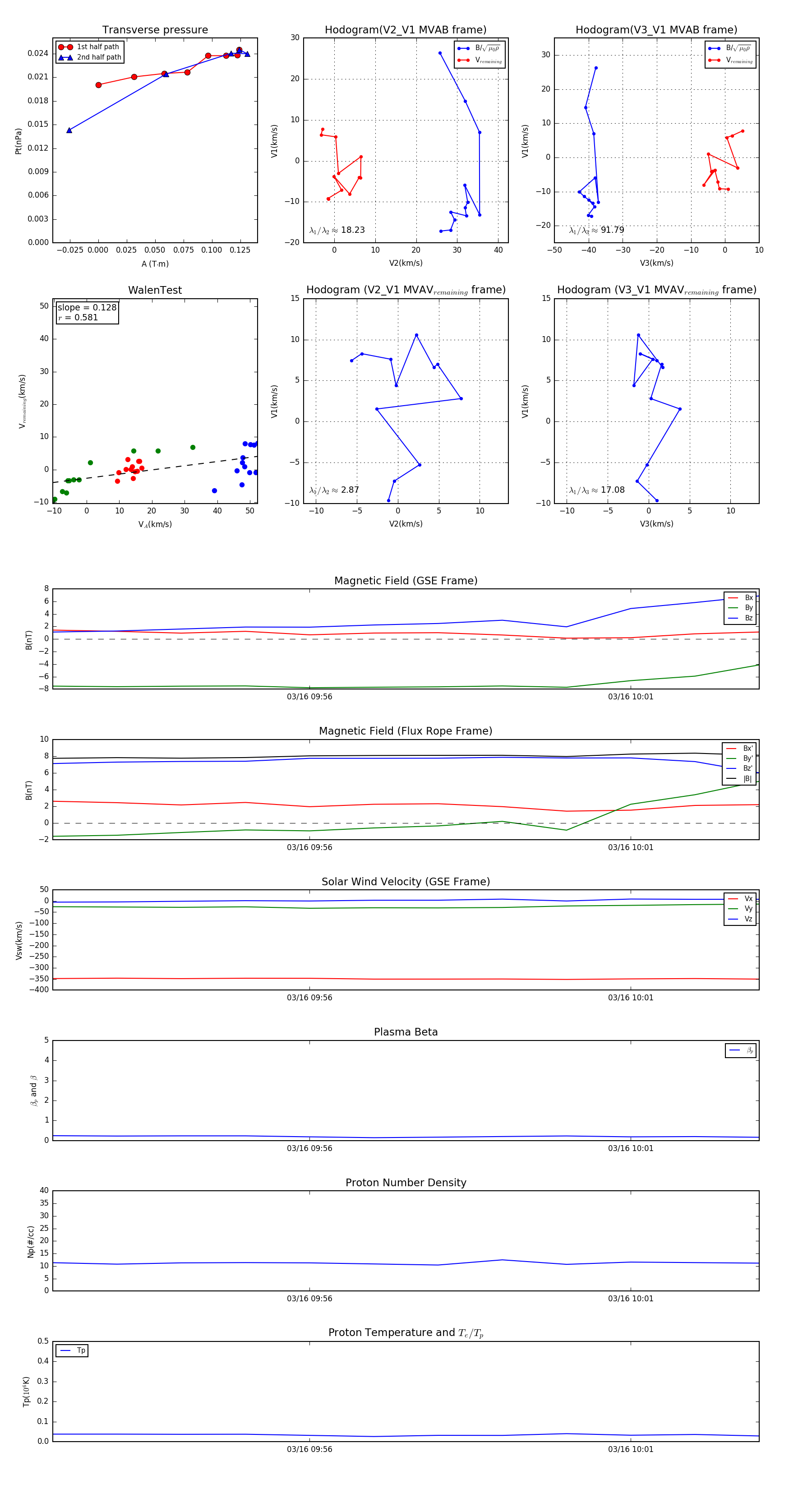
Flux Rope in 1998

Flux Rope Event 1998-03-16 09:52 ~ 1998-03-16 10:03 (12 minutes)


plot