HOME   LIST
‹–   –›

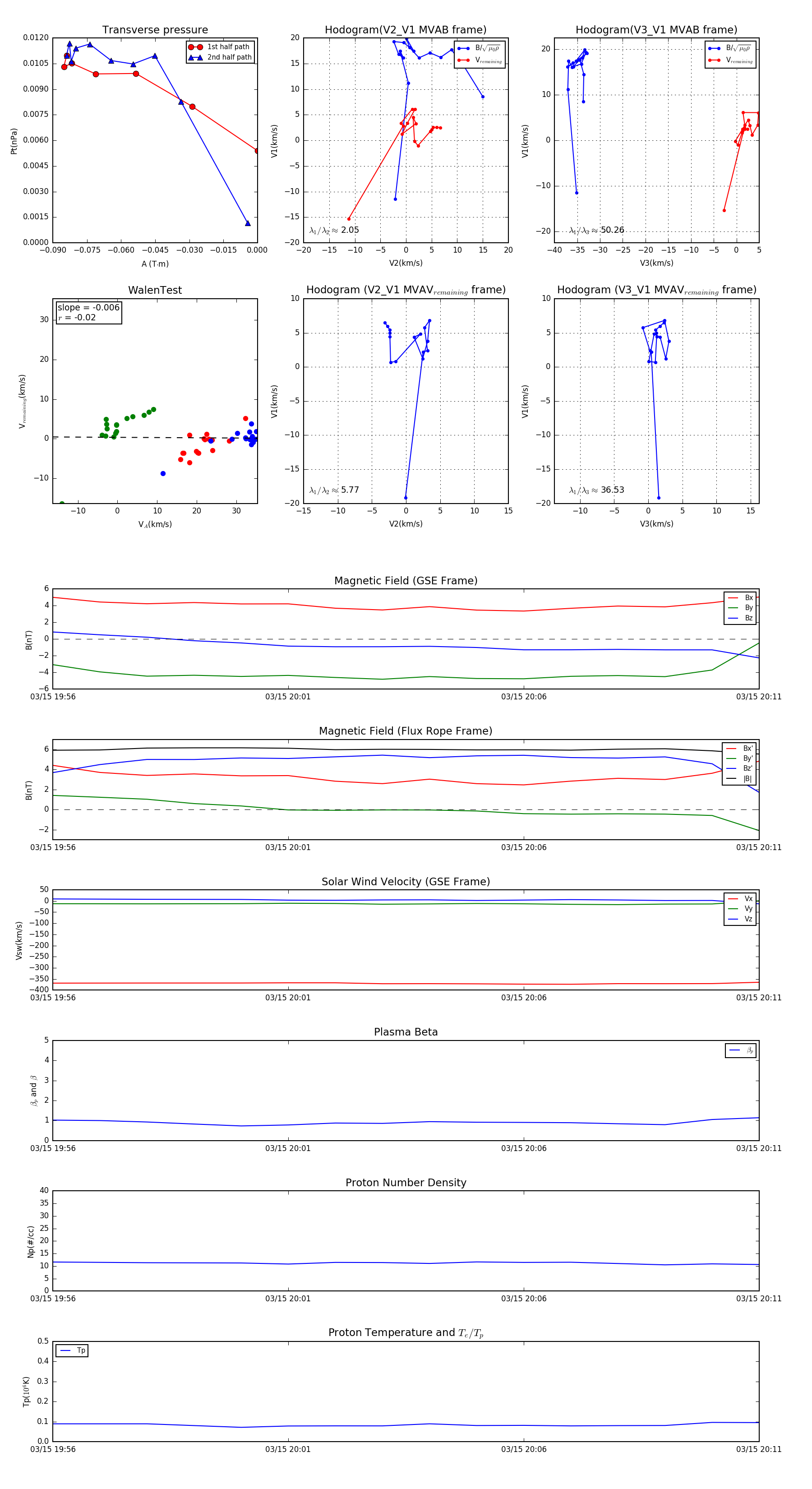
Flux Rope in 1998

Flux Rope Event 1998-03-15 19:56 ~ 1998-03-15 20:11 (16 minutes)


plot