HOME   LIST
‹–   –›

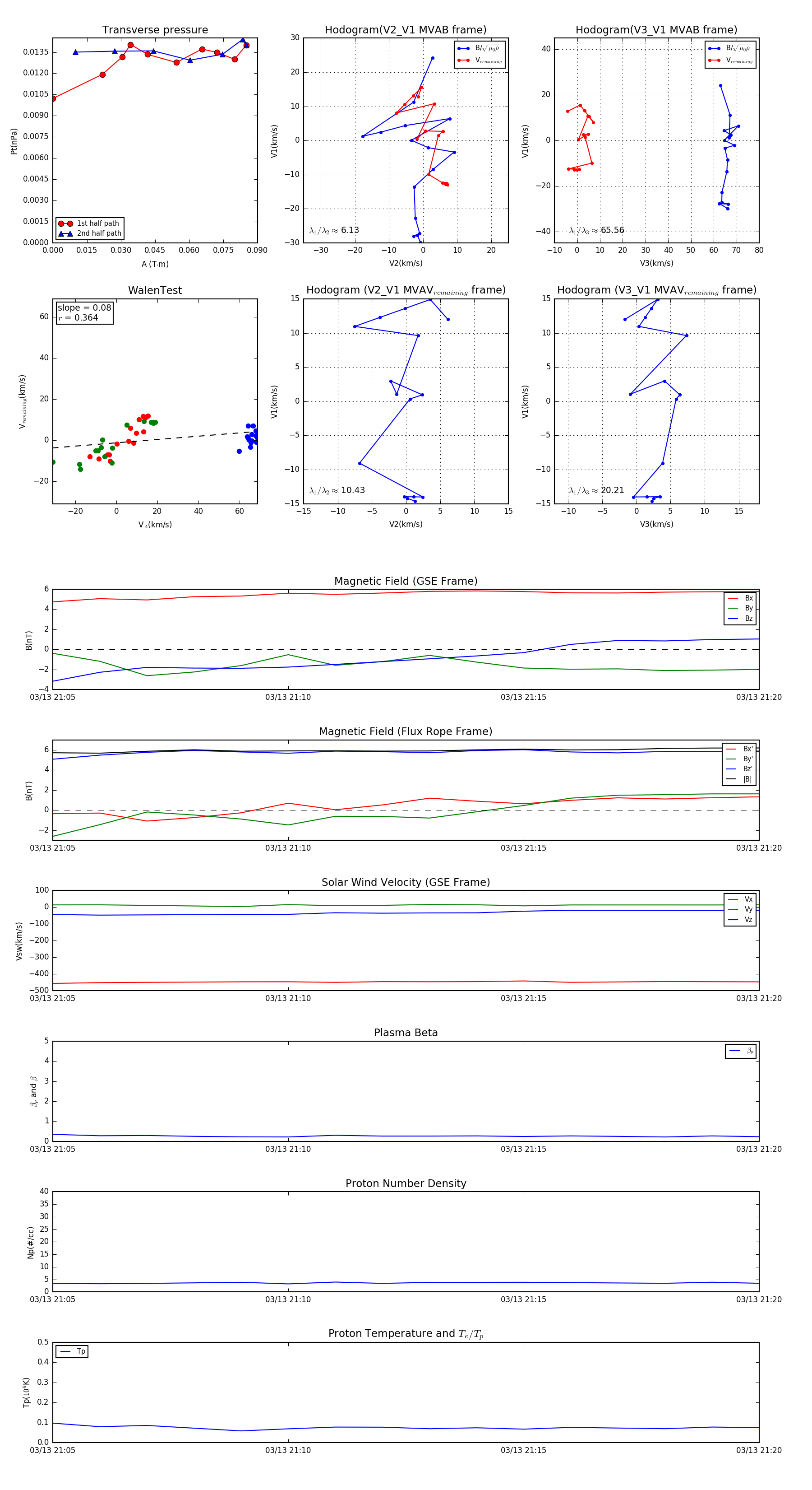
Flux Rope in 1998

Flux Rope Event 1998-03-13 21:05 ~ 1998-03-13 21:20 (16 minutes)


plot